基于OBE 理念的民办本科高校《金融计量学》课程教学改革与实践
吴小卫
华南农业大学珠江学院 经管学院 广东 广州 510900
一、引言
教育部 2019 年发布的《关于一流本科课程建设的实施 “课程是人才培养的核心要素,课程质量直接决定人才培养质量”[ 。这一 政策导向对民办 了更高要求。《金融计量学》作为金融学专业的核心必修课,旨在通过经济理论、 模型,分析利率、汇率等金融变量的定量关系,是培养学生实证研究能力的关键课 前民办高校在该课程教学中普遍存在学生基础薄弱、教学方式单一等问题,亟需引入 OBE(成果导向教育 )理念进行改革。本文结合教学实践,探索 OBE理念下的课程重构路径,为民办高校应用型金融人才培养提供参考。
二、OBE 教学理念概述
OBE(Outcome-based Education)兴起于 20 世纪 80 年代的美国,实现了从“内容驱动”向“成果驱动”的教育范式转换。其核心特征包括:(1)成果导向:以学生最终获得的能力为目标反向设计课程;(2)学生中心:强调主动探索与自我管理;(3)持续改进:通过动态评估优化教学环节。
1992 年,美国工程与技术教育认证协会(ABET)全面采纳OBE 理念。2016 年中国加入《华盛顿协议》后,OBE 已成为高校教学改革的重要方向。在金融计量学课程中应用 OBE,可有效解决传统教学”重知识轻能力”的弊端[3]。
三、民办本科高校《金融计量学》课程教学困境
(一)学生数理统计基础薄弱
《金融计量学》的知识体系对学 强的逻辑推理和数学建模能力。然而,作为民办本科高校的学 ,整体数理基础相对薄弱。尽管学校已开设高等数学、线性 部分学生对相关知识点掌握不牢,尤其在面对复杂的数学 于普通本科院校,民办高校学生在数学思维和应用 差不齐。这种数理基础薄弱的现状,直接影响了学生对金融计 降低了课程教学的效果[4
(二)教学方式传统单一
在民办本科高校中,《金融计量学》课程的教学仍以传统讲授式为主,师生互动有限,课堂氛围较为沉闷,难以调动学生的学习积极性。传统教学方式虽然在知识系统传授方面具有一定优势,但学生在学习过程中处于被动接受状态,缺乏批判性思维能力的培养。此外,教学过程中较少采用案例教学、项目驱动、小组讨论等多样化的教学方式,导致理论教学与实践应用脱节,直接影响应用型人才培养质量。
(三)考核评价片面化
当前《金融计量学》课程的考核评价体系存在片面性,主要依赖于考试和作业两种形式。这种考核方式侧重于对学生对概念和知识点的记忆与理解, 而忽视了对学 实际应用能力和创新思维的全面评估。此外,现行评价体系与OBE 教育理念存在脱节,未能建立以学习成果为导向的评价机制,制约了学生专业能力的全面发展。这种片面化的考核方式既不能真实反映学生的学习成效,也不利于激发学生的创新潜能 [5]。
(四)思政元素融入不足
在新文科建设和课程思政教育的大背景下,作为一种新型教育理念,课程思政已被越来越多的教师引入课堂教学。然而,在金融计量学的传统教学中,思政元素的融入仍显不足。当前教学实践中存在明显的“重技能、轻素养”倾向,思政教育元素缺乏系统化设计。具体表现为:课程设计中缺少与实际生活和社会问题相关的实践案例,难以激发学生的社会责任感和使命感;教学过程中未能充分挖掘专业知识背后的思政教育资源,无法引导学生从多角度理解学科价值和社会意义。这种状况不仅影响学生综合素质的培养,也不利于形成正确的 ΠQ+ 业价值观。
四、OBE 理念下的《金融计量学》课程教学改革路
(一)精简理论导入,强化应用导向
根据民办高校学生数理统计基础薄弱的特点, 基于 OBE 理念,应采取“精简理论导入 + 强化应用导向”的教学策略。 首先,以能力培养为 生运用计量方法分析和解决实际金融经济问题的能力。其次,在教学内容 注重基 础知识的前置复习与实际应用,采用“案例导入—理论解析—软件实 步教 真实案例促进知识转化。最后,加强课后辅导体系建设,建立线上线下相结合 支持机制。 如搭建在线学习平台,鼓励教师在课后进行一对一指导等,及时解答学生的疑问,帮助学 实数理基础, 增强学习信心,提高课程学习成效。
(二)构建“线上+ 线下”混合式教学模式
针对传统讲授式教学方式单一 师生互动不足,难以激发学生学习兴趣的现象,构建“线上 + 线下”混合式教学模式。首先,在课程设 在线平台,提供微课视频、课件、阅读资料等预习资源,使学生能 堂采用翻转教学模式,教师根据教学内容设置问题情境,通过提问 提出自己的见解并参与小组讨论。此外,在实训环节中, 项目要求,运用 EViews 软件进行数据分析和建模练习, 种方法不仅帮助学生掌握金融计量模型的基本理论,还能提升 合式教学模式,既能够增强学生的主动性和参与感,又能全面提升其综合素养
(三)实施多元化评价体系
OBE 理念下,对学生的考核应注 习成果及综合能力的评估。 为此,通过实施多元化评价体系,采取线上与线下 性评价相结合的学习考核及评价方式,以保障评价的 、课程资源学习、在线测试、课后作业 实训项 发展。如表 1 所示,平时成绩的构成其中 40% 60% 40%⨀ 作业要求学生完成一个从选题到数据收 开汇报。这种方式不仅有助于 成果与课程目标相对应, 以及时反馈学生的作业和在线测 组互评机制,鼓励学生相互评价,从中学习他人的优点,发现 的不足。
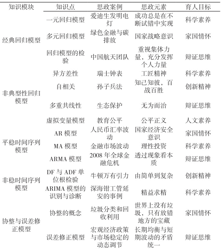
(四)课程思政教学设计基于 OBE 理念的教学改革还应在课程设计中融入思政元素,实现专业教育与思政教育的深度融合。如表 2所示,将思政元素有机融入金融计量学的教学实践中,通过引入真实案例、讨论社会热点问题等方式,增强课程的思想性和人文关怀,促进学生全面发展,培养具有高度社会责任感和扎实专业知识的应用型人才。这不仅能提升教学质量,还能更好地实现立德树人的根本任务。
表 2 课程内容与思政元素挖掘

五、教学成效
经过近几年的教学实践,《金融计量学》课程教学取得了显著成效:(1)学生对金融计量学的兴趣明显增加,课堂活跃度大幅提高。(2)课程教学评价较高,连续三期教学评分超过 92 分,其中 2024-2025 学年第 2 学期教学评分超过95 分;课程满意度调查结果显示,超过90% 的学生认为该课程对其未来职业发展有很大帮助。(3)近几年学生在各类学科竞赛与创新企业大赛中屡获国家级一二等奖,展示了较强的分析和解决问题能力、创新意识及团队协作能力。
六、结语
基于 OBE 理念的《金融计量学》课程改革,实现了从“以教为中心”向“以学为中心”的转变,有效应对了民办高校学生数理基础薄弱、实践能力不足等现实问题。通过优化教学内容、创新教学模式、完善评价体系与融入思政元素,课程教学质量显著提升,学生综合能力得到充分发展。未来将进一步深化教学改革成果,拓展校企合作实践平台,推动课程建设持续改进,为民办高校高质量应用型金融人才培养提供坚实支撑。
参考文献
[1]冯小明,曹伟地,刘小华.原创性研究引领学生创新能力的培养 [J].中国大学教学,2021(5) :15-18.[2]张芳,李政 .“金融计量学”课程思政建设探索[J].湖北开放职业学院学报,2021(7) :72-73.[3]黄俊锋,郑申茂,李容 . OBE 视域下应用型本科信息素养课程教学改革设计 [J]. 大学图书馆学报,2022(3): 96-104.[4]蔡丹丹 .PBL 教学模式在金融工程专业教学中的应用研究 —— 以金融计量学课程为例 [J]. 中国多媒体与网络教学学报,2024(12) :103-106.[5]黄广霞,李素芳,李娜,布占伟,田丽萍. 基于OBE 教学理念的C 语言程序设计课程思政教学改革[J].洛阳理工学院学报(自然科学版),2025(1): 93-96.
