打卡海军印记,寻访幸福之城
马昕妍 李忻绎 穆瑶田力(指导老师)
泰州职业技术学院
一、现状背景分析
1、红色旅游现状
党的十八大以来,以习近平同志为核心的党中央高度重视红色资源利用、红色基因传承工作。习近平总书记到地方考察,都要瞻仰革命圣地、红色旧址、革命历史纪念场所。 “红色资源是我们党艰辛而辉煌奋斗历程的见证,是最宝贵的精神财富 用情用 运用好。”党的二十大报告指出,“弘扬以伟大建党精神为源头的中国共产 谱系,用好红色资 色文化旅游能够使人们在感受自然之美和旅游乐趣的同时,潜移默化地受到红色文化的影响。我们要深入学习贯彻习近平总书记重要讲话精神,立足文化和旅游特色,用好红色资源、传承好红色基因。
根据《2023年上半年度红色旅游消费报告》显示,18岁以下出游人次占比16%,
18~35 岁游客占比50%,35~55岁游客占比20%,56岁及以上游客占比14%。从这个数据看出,青年学生群体还有很大的消费提升空间。这一群体普遍关注红色旅游的教育本质,更加注重亲身体验和深度学习,可以通过开展“研学”“社会实践”等项目,提升红色旅游在他们中的吸引力与影响力。
2、研学旅行现状
2013年2月,国务院办公厅下发《国民旅游休闲纲要(2013-2020年)》,提出“逐步推行中小学生研学旅行”。2014年8月,国务院办公厅下发《关于促进旅游业改革发展的若干意见》,首次明确将研学旅行纳入中小学生日常教育范畴,提出:“按照全面实施素质教育要求,将研学旅行、夏令营、冬令营等作为青少年爱国主义和革命传统教育、国情教育的重要载体,纳入中小学生日常德育、美育、体育教育范畴,增进学生对自然和社会的认识,培养社会责任感和实践能力。”2016年,教育部等11部门联合印发了《关于推进中小学生研学旅行的意见》(以下简称《意见》),中小学生研学旅行是“由教育部门和学校有计划地组织安排,通过集体旅行、集中食宿方式开展的研究性学习和旅行体验相结合的校外教育活动”,是一种“学校教育和校外教育衔接的创新形式”。研学旅行继承和发展了我国传统游学、“读万卷书,行万里路”的教育理念和人文精神,成为素质教育的新内容和新方式,可提升中小学生的自理能力、创新精神和实践能力。2022年1月,国务院办公厅印发《“十四五”旅游业发展规划》提到:推动研学实践活动发展,创建一批研学资源丰富、课程体系健全、活动特色鲜明、安全措施完善的研学实践活动基地,为中小学生有组织研学实践活动提供必要保障及支持。一系列国家政策利好支持下,研学旅行活动越来越被学校和家长重视。研学旅行的本质在于让中小学生亲身体验,不仅是看一看、转一转,更要有动手的机会、动脑的机会、动口的机会、表达的机会。引导学生关注自然、关注社会、关注人生,走向实践、走向社会,体悟人生与社会,形成积极的人生态度,学会服务他人、服务社会,对国家和社会有责任和担当。
3、红色文化与研学旅行高质量融合发展需要
2023年8月,文化和旅游部、教育部、共青团中央、全国妇联、中国关工委等五部门制定了《用好红色资源培育时代新人 红色旅游助推铸魂育人行动计划(2023—2025年)》。行动计划的目标是:到 2025年,红色旅游助推铸魂育人工作机制更加完善,红色旅游的教育功能更加凸显,红色文化有效融入青少年思想政治教育工作,青少年思想政治素养和全面发展水平明显提升。
红色文化与研学旅行融合发展,有利于加强思想政治教育,落实立德树人。有效推动青少年学生自觉践行社会主义核心价值观,不断增强永远跟党走的信仰信念信心,争做担当民族复兴大任的时代新人。
4、中国人民解放军海军成立的背景
人民军队自从1927年南昌起义以来,在很长一段时间里是只有陆军单一兵种。由于中国是个陆地大国,所以长期的革命战争也基本上都是陆战,一直到抗战结束时,远在西南大后方的国民党军,短短半年时间里就由美国海军将约54万部队迅速运送到东部沿海、华北和东北,从而占据了非常有利的战略态势。到了解放战争后期,在沿海地区的几次大规模战役中,虽然创造了全歼敌军的大好局面,但由于没有海上力量,致使不少国民党军得以从海上逃脱,如辽沈战役中营口守军、平津战役中塘沽守军以及上海战役中部分守军都是从海上逃脱了被歼灭的命运,这些情况不但显示了海上通道和海上力量对于战争的重大影响,而且历史经验和现实斗争需求都使得建立人民海军已经迫在眉睫。1949年1月8日,中共中央政治局作出《目前形势和党在一九四九年的任务》的决议,第一次提出了“争取组成一支能够使用的空军和一支保卫沿海沿江的海军。1949年3月24日,毛主席和朱德总司令在热烈祝贺“重庆”号巡洋舰官兵起义时指出中国人民必须建设自己强大的国防,除了陆军,还必须建立自己的空军和海军。4月20日,解放军发起渡江战役。23日,国民党海军第二海防舰队
30艘舰艇、1271名官兵在南京以东长江江面起义,同一天第二海防舰队第3机动艇队的24艘炮艇、300余名官兵也在镇江起义。1949年4月23日,正是以这些国民党起义舰艇和官兵为基础,中国人民解放军华东军区海军在江苏泰州白马庙宣告成立,由张爱萍任司令员兼政委。人民海军就此诞生。泰州是海军诞生地。
二、问题探究
根据调研发现,市场上现有产品存在一定的问题,比如部分红色旅游线路,缺乏与区域资源条件和当地历史、民俗文化的有效融合,对青年游客吸引力不大;部分研学旅行存在定价随意、安全难保、资质不全、游而不学等问题。具体表现在:1.组织安排不合理。有些研学旅行组织者没有充分考虑到学生的年龄、知识水平和兴趣爱好,导致活动内容无法吸引和激发学生的积极性。有些研学旅行过于走马观花,只注重景点观赏,缺乏深入了解和参与。2.缺乏专业指导。一些研学旅行活动缺乏专业人士的指导和引导。对于某些科学、历史、艺术等领域的知识点,只停留在表面层次上,无法满足学生对知识的深入了解和探索。3.安全隐患存在。由于研学旅行通常涉及到户外活动,存在一定的安全隐患。有些组织者对于安全问题的重视程度不够,导致学生在活动中发生意外事故的风险增加。4.学习效果不明显。一些研学旅行活动只注重于体验和娱乐,忽视了学习效果的评估和反馈。缺乏有效的教学设计和学习目标,使得学生无法获得实质性的学习成果。
三、方案思路
1、整体思路本方案以泰州市海军元素为主线,使学生了解海军成立背后的故事,感受海军成立的重要作用。突出在海军精神的影响下,城市的发展变化,体会幸福美好生活来之不易。在旅游过程接受爱国主义教育、国防教育的熏陶。
2、主要内容(1)重温海军诞生场景;
(2)亲历水兵母亲城今日幸(3)体验海军文化传承: (4)感受强国强军辉煌,
3、预期效果
通过此方案的实施,力图实现以下效果:
(1)传承红色基因,激发爱国热情;
(2)增强文化认同,促进文化的交流;
(3)提升城市形象,推动文旅事业发展。
四、可行性分析
泰州地处江苏中部,长江北岸。东接南通,北邻盐城,西连扬州,南隔长江与苏州、无锡、常州、镇江相望。江苏省十三个地级市之一。全市总面积5787平方公里,总人口
1、目标市场旅游需求高。江苏省是教育大省,无论学校、家长还是学生,对学生的素质思想和学习成绩都相当重视。普遍认可“学中游、游中学”模式。消费市场稳定且潜力巨大。
2、目的地城市红色资源丰富,且特色鲜明。泰州是一座英雄的城市。宋代岳飞任“通泰镇抚史兼泰州知州”,在泰州英勇抗金;新民主主义革命时期,沈毅建立了中共江浙区泰兴县独立支部,创建了红军第十四军;抗战时期,陈毅三进泰州、决战黄桥;解放战争初期,粟裕指挥了著名的“苏中七战七捷”战役;1949年4月渡江战役东线指挥部设立于泰州白马庙,中国人民解放军海军在这里诞生。
3、目的地城市交通便利、经济发达、社会文明
507.8万。下辖靖江、泰兴、兴化三市,海陵、高港(医药高新)区、姜堰三区。泰州历史悠久,有着 2100多年的建城史。泰州自古人文荟萃,英才辈出,素有“汉唐古郡,淮海名区”的美称。北宋著名学者、教育家和思想家胡瑷创办了安定书院,首创分科教学,倡导
“明体达用”的教育思想,在中国乃至世界教育史上都产生了深远的影响。明代杰出的思想家、教育家和平民哲学家王艮创立了“泰州学派”,其“百姓日用即道”学说,在我国思想、哲学、教育、文化等各个领域都产生了重大影响。
公路方面:盐靖、阜溧、启扬、京沪、沪陕等高速公路纵横泰州全境,阜溧高速公路建湖至兴化段、常泰大桥北接线等一批项目正在加快建设,将形成贯通大江南北、沟通沿江沿海的“两纵四横”高速公路网,实现3.5小时自驾或道路客运出行半径全面覆盖长三角地区。江阴长江大桥、泰州长江大桥“双桥飞渡”,常泰长江大桥、江阴靖江长江隧道、张靖皋长江大桥将于近年建成通车,届时将形成立体化、多层次的跨江交通廊道,化“长江天堑”为“跨江通途”。
铁路方面:新长铁路纵贯泰州靖江、 宁启铁路横穿泰州海陵区和姜堰区 ,泰州火车站六条黄金始发线路通往全国63个主要城市;正在建设的泰 区共同设置的高铁站,位于泰州市医药高新区(高港区)白马镇,高铁站 为条件。泰州是名副其实的“祥泰之州”。泰州生态优良,环境优美,民风淳朴,社会和谐。目前,泰州已获得“全国文明城市”“国家历史文化名城”、“国家卫生城市”、“国家环保模范城市”、“中国优秀旅游城市”“全国双拥模范城市”、“国家现代农业示范区”和“中国宜居城市”等称号。2021年-2023年,泰州连续4年获得“最具幸福感”城市称号。是名副其实的“幸福之城”。
五、线路策划
1、客源:以南京某中学八年级学生为例:
2、交通工具:火车
3、时间:周六+周日两天
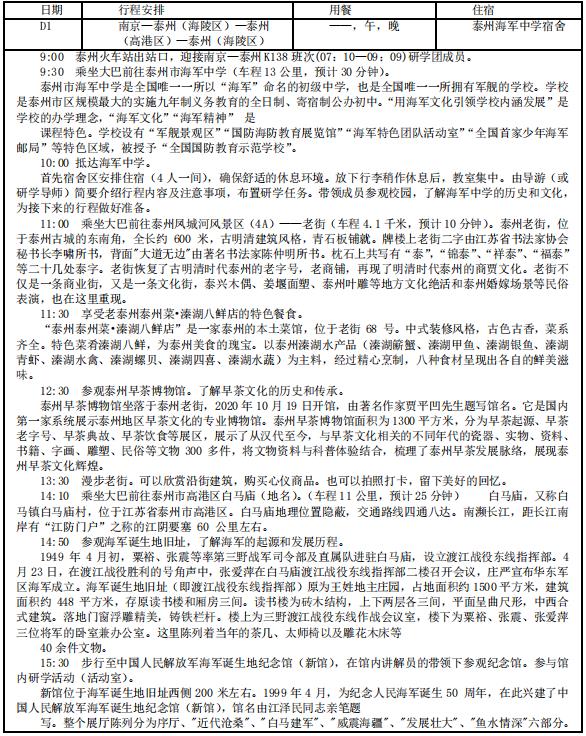
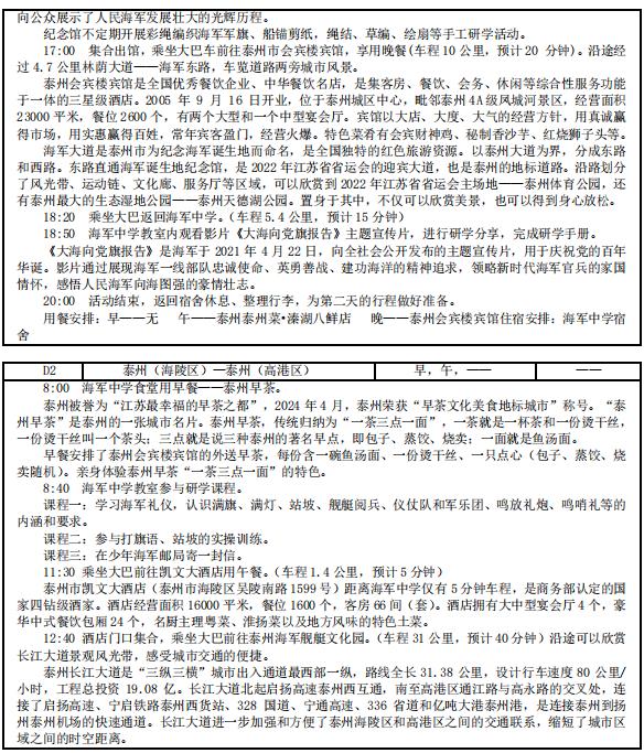
4、路线:第一天:泰州站(到达)——泰州海军中学(住宿安排)——市区老街(参观早茶博物馆+研学活动)——老泰州泰州菜(午餐)——白马庙旧址+新馆(参观+研学活动)——泰州会宾楼宾馆(晚餐)—海军东路(车览)一一泰州海军中学(活动总结
+入住)第二天:泰州海军中学(品泰州早茶+研学课程)一凯文大酒店(午餐)一泰州海军舰艇文化园(参观+体验+研学活动)一泰州站(回程)

5、行程单:



六、财务预算

七、特色优势
1、文旅融合,红色旅游与研学旅行融合。线路中融入了海军文化、泰州早茶文化、当地美食文化。线路红主题鲜明,研学活动设计巧妙自然,全程有“游”有“学”。
2、教育意义深远,互动体验感强。线路中设置了多个红色教育基地和代表性场所,学生能在游览过程中接受红色教育,传承红色基因,弘扬爱国主义精神。3、景点选择精当,活动安排多样。考虑2天的短线游,仅安排市区(海陵区、高港区)具有海军元素的代表性景点和场所(海军中学、海军诞生地旧址、海军诞生地纪念馆、海军大道、海军舰艇文化园)。整个线路中设计了漫步、参观、体验、总结、交流、车览等多种活动形式,提升线路的趣味性。
4、时间充裕,费用合理。出游时间合理(周六+周日),行程松紧有度。人均消费符合初中生的消费水平。(基金项目:本方案为2024年江苏省职业院校学生创新创业培育计划项目“打卡海军印记,寻访幸福之城一一泰州一地红色研学旅游线路设计”研究成果。)