双减提质:“听我讲”驱动的初中数学深度学习新路径
李燕
济南高新区东城逸家初级中学
一、研究背景:双减语境下的学情痛点与改革诉求
为响应教育教学改革号召,落实 “双减” 政策中 “提质增效”的核心要求,东城逸家中学数学团队聚焦初中学数学科教学痛点,探索“听我讲” 新型学习模式。当前初中生数学学习中存在的突出问题,成为模式探索的直接动因:
心理层面:学生普遍存在畏难情绪与信心缺失,遇难题易直接放弃;部分学生学习热情短暂,自控力薄弱,难以形成持续学习状态。
能力层面:对教师依赖性强,缺乏主动钻研意识,习惯于被动接受知识灌输与解题套路模仿;解题时急功近利,审题疏漏、条件筛选能力不足,且受定势思维束缚,思路狭窄、应变能力弱。
在 “双减” 减负担、提质量的政策导向下,传统 “教师讲、学生听” 的教学模式已难以满足核心素养培育需求。结合新课标中 “学生主体地位”“深度学习” 等理念,依据金字塔学习理论中 “教会他人是最高效学习方式” 的核心观点,“听我讲” 模式应运而生,旨在通过输出驱动输入,实现学生能力与素养的双重提升。
二、“听我讲” 模式的实施框架与实践路径
(一)核心目标
紧扣新课标要求与双减提质目标,模式实施聚焦三大核心:一是通过知识综合运用深化对现实问题的逻辑思维能力;二是掌握规范的问题解决步骤,形成科学解题习惯;三是能够清晰呈现思维过程,提升表达与沟通素养。
(二)多元实施方式
1. 周末家庭讲题:构建亲子学习共同体
每周末教师精选 2-3 道典型习题上传至家长群,学生自主选题讲解给家长听。家长通过专用讲题稿记录听讲感受,从条理性、逻辑性、书写规范性等维度评价反馈,周一教师集中进行共性问题分析与个性化指导。这种方式既落实了 “双减” 下轻负高效的作业要求,又为亲子互动提供了有效载体。
2. 课堂环节渗透:打造生本互动生态
课堂中优化教学设计,增加小组合作与学生讲解环节,通过 “兵教兵” 实现全员参与。这种模式打破了传统课堂的单向传输,让学生在倾听与表达中深化理解,既提升了课堂专注度与参与度,又契合了新课标倡导的 “自主、合作、探究” 学习理念。
3. 校内数学小讲堂:搭建能力展示平台
各年级每周专设 1-2 节课作为 “数学小讲堂”,由学生担任小讲师面向同伴讲题。教师负责总结点评,听讲同学依据讲解质量为小讲师评定星级,评分结果纳入班级量化管理。这一形式充分调动了学生的主动性,形成了 “比学赶帮超” 的良性氛围。
(三)过程实施规范
模式实施以 “讲题稿” 为核心载体,明确要求学生在讲解中涵盖三大模块:一是审题过程,梳理已知条件、未知条件与关键信息,提炼解题突破口;二是解题过程,规范呈现步骤推导与逻辑链条;三是双向评价,包含听者反馈与自我反思。从侯岱辰、郭天赐等学生的优秀讲题稿可见,规范的过程记录有效促进了思维的条理性与表达的准确性。
三、实施成效:素养提升与关系重构
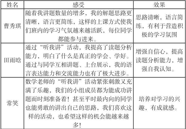
(一)学生核心素养的多维提升

(二)三类教育关系的优化重构
1. 师生关系:从 “教与学” 到 “导与研”
学生层面,自主讲题推动了自主学习习惯的养成,实现从 “被动接受” 到 “主动探究” 的转变;教师层面,通过学生讲解精准掌握学情,便于及时给予个性化指导与鼓励,形成 “以学定教” 的良性循环,契合双减下 “精准教学” 的改革要求。
2. 生生关系:从 “个体学” 到 “共同体”
讲题学生在梳理思路、优化表达中深化理解,发挥了榜样示范作用;听讲学生以同伴视角接收知识,更易理解与接受,形成 “互帮互助、良性竞争” 的学习共同体。这种同伴互助模式,有效弥补了班级授课制下个性化指导的不足。
3. 亲子关系:从 “陪学” 到 “共学”
对家长而言,无论是否具备辅导能力,都能通过 “听孩子讲” 参与学习过程,破解了 “双减” 后家长辅导难的困境;对学生而言,从 “听家长讲” 到 “讲给家长听” 的转变,极大增强了成就感与自信心,激发了学习内驱力。
“听我讲” 模式以金字塔学习理论为支撑,紧扣 “双减” 提质核心与新课标素养导向要求,通过家庭、课堂、校园三维场景的联动实施,有效破解了初中生数学学习中的畏难、依赖等痛点。在未来实践中,可进一步结合数字化教学工具,拓宽讲题展示渠道,助力 “双减” 背景下教育质量的持续提升。
参考文献:
1. 丹尼尔·施瓦茨《科学学习》