定制交互式悬窗子图赋能DCS 系统自动化运维
陈璇
天津渤化永利化工股份有限公司
1. 课题背景
我厂煤气化装置采用壳牌气化炉,为合成气激冷器构型。煤种适应性广、产能大、产品质量高,但设备、流程复杂,引进设备、仪表多,控制系统复杂。因而对自控系统运维人员提出了很高的要求,运维过程中易出错,培养一名成熟的运维人员所需周期长、成本高。另外该装置已运行 10 多年,设备老化严重,很多传感器已失效,导致原有的单元启停顺控逻辑无法自动执行。
2. 可行性分析
2.1 虚拟化介绍
2.1.1 虚拟化
2.2 Windows XP 系统
用【3】。
2.3 硬盘数据与 Ghost 工具
2.3.1 硬盘数据组织结构
Windows XP 系统硬盘,采用 MBR 分区表,NTFS 格式的分区保存文件数据。硬盘主要分为三部分:MBR、分区以及未使用区域。MBR先于所有的操作系统而被调入内存,并发挥作用,然后才将控制权交给主分区(活动分区)内的操作系统,并用主分区信息表来管理硬盘【4】
2.3.2 Ghost 工具
Ghost(General Hardware Oriented Software Transfer)软件是美国赛门铁克公司的硬盘备份还原工具。该软件具备按扇区为单位完整复制硬盘数据的能力。
当采用 Disk To Image 方式备份硬盘数据时,可将硬盘的数据完整保存(包括 MBR 扇区信息)。还原到其他硬件平台时,能够满足系统正常启动的前提条件:引导代码、活动分区。
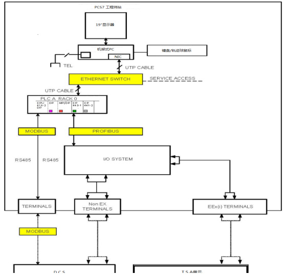
2.4 控制系统架构
控制。下位AS 处理器为CPU416- 通讯架构图如下:
图 3 TSA 装置 PCS7 系统

图 4 通讯架构

3. 具体实施步骤
总体思路:通过使用 Ghost 工具对 PCS7 上位机硬盘制作镜像备份文件,在 Vmware Workstation 中新建虚拟机,在 PE 系统中将镜像文件还原至虚拟机系统。更新驱动后,将其桥接到 TSA 装置的交换机。修改 PC/PG 通讯配置,激活上位监控软件 WinCC,观察工艺过程值是否正常刷新,以此判断虚拟化是否成功。
3.1 制作 Ghost 镜像
将盘。
3.2 创建虚拟机并还原磁盘镜像图 6 PCS7 虚拟机联机测试
4. 结语
使用虚拟机替代运行测试的 48 小时内,现场装置正常运行,阀门操控顺利,过程值实时更新。虚拟机系统运行流畅、无卡顿。
本次实践表明,虚拟化在工业控制领域完全可行。作为冷备控制系统上位机,也可大大降低了上位机故障恢复时间。虚拟机方便拷贝迁移,适应性好。任何品牌计算机均可适用。对于计算机硬件故障后的备机采购将不再有限制。进一步采用裸金属虚拟化,高可用及热容错技术,将能实现上位机 365*24 小时可用。对于化工连续生产,高质量全时长运行监控不再是疑难问题。
5. 参考文献
【3】刘晖 .Windows XP 启动过程详解 [J]. 个人电脑 .2006,06
【4】胡保林. 操作系统与硬盘的数据组织[J]. 内江科技.2007,09