车载信号系统新型设备维护保养技术的应用与实践
易思明
长沙市轨道交通运营有限公司 410000
一、引言
在现代轨道交通领域,车载信号系统作为列车运行的“大脑”,其可靠性和稳定性直接关系到行车安全与运营效率。新型设备凭借智能化、高集成等特性,不断为车载信号系统注入新动能,但也对维护保养技术提出更高要求。如何应对这些挑战,科学运用维护保养技术保障设备良好运行,已成为轨道交通行业提升运营质量的关键课题。
二、车载信号系统新型设备概述
2.1 新型设备的特点
与传统车载信号设备相比,新型设备具有智能化程度高、通信能力强、集成度高等显著特点。例如一些新型车载信号设备采用了先进的人工智能算法,能够实时对列车运行状态进行监测和分析,提前预测潜在故障;在通信方面,支持 5G 等高速通信技术,实现了与地面设备及其他列车之间更快速、稳定的数据传输;在集成度上,将多个功能模块高度集成,减少了设备体积和线缆连接,提高了系统的可靠性和可维护性。
2.2 常见新型设备类型
常见的车载信号系统新型设备包括基于通信的列车运行控制系统(CBTC)中的车载控制器、智能传感器、新型车载天线等。车载控制器作为核心设备,负责处理各种信号指令,精确控制列车的运行速度和停靠位置;智能传感器能够实时感知列车的运行参数,如速度、加速度、位置等,并将这些数据准确传输给车载控制器;新型车载天线则优化了信号接收和发送性能,确保了车地通信的畅通无阻。
三、维护保养技术的重要性
3.1 保障列车运行安全
车载信号系统直接关系到列车的运行安全,任何故障都可能引发严重的安全事故。通过科学的维护保养技术,能够及时发现并排除设备潜在的故障隐患,确保设备在各种复杂环境下都能准确无误地工作,为列车的安全运行提供坚实保障。
3.2 提高设备使用寿命
定期、有效的维护保养可以减少设备的磨损和老化,延长设备的使用寿命。例如,对设备进行清洁、润滑、紧固等常规保养操作,能够降低设备零部件之间的摩擦,减少因磨损导致的故障发生概率,从而使设备能够长期稳定运行,降低设备更新成本。
3.3 降低运营成本
良好的维护保养技术能够减少设备故障带来的维修费用和因列车延误造成的运营损失。通过及时发现并解决设备小故障,避免其发展成大故障,可大大降低维修成本;同时,确保列车准点运行,提高了运营效率,间接降低了运营成本。
四、车载信号系统新型设备维护保养技术应用
4.1 智能监测技术
智能监测技术是利用传感器、物联网、大数据等技术手段,对车载信号设备的运行状态进行实时、全方位监测。例如在设备关键部位安装各类传感器,实时采集设备的温度、振动、电流等参数,并通过物联网将这些数据传输到监测中心。监测中心利用大数据分析技术,对采集到的数据进行深度挖掘和分析,建立设备运行状态模型。一旦发现设备参数偏离正常范围,系统能够及时发出预警信息,提示维护人员进行检查和维修。
4.2 故障诊断技术
故障诊断技术是在设备出现故障时,快速、准确地判断故障原因和故障位置的技术。目前常用的故障诊断技术包括基于模型的故障诊断、基于人工智能的故障诊断等。基于模型的故障诊断是根据设备的工作原理和数学模型,对设备的输入输出数据进行分析,判断设备是否发生故障以及故障的类型和位置。基于人工智能的故障诊断则是利用神经网络、专家系统等人工智能技术,对设备的故障特征进行学习和识别。
4.3 预防性维护技术
预防性维护技术是根据设备的运行状态和历史数据,预测设备可能出现故障的时间和部位,提前采取维护措施,避免设备故障的发生。预防性维护技术主要包括基于状态监测的预防性维护和基于可靠性分析的预防性维护。基于状态监测的预防性维护是通过对设备运行状态的实时监测,根据设备的健康状态制定维护计划。基于可靠性分析的预防性维护是根据设备的可靠性模型和历史故障数据,预测设备的故障概率,制定合理的维护周期和维护内容。
4.4 远程维护技术
远程维护技术是利用通信网络,实现维护人员对车载信号设备的远程操作和维护。通过远程维护技术,维护人员可以在控制中心对列车上的设备进行远程监控、诊断和调试,无需到现场即可解决一些设备故障。
五、维护保养技术实践案例分析
5.1 案例背景
北京大兴机场线服务大兴国际机场,采用国际领先的 CBTC 车载信号系统,配备新型设备。开通初期,因设备技术复杂、运行环境特殊,设备故障率高达每月15 次,平均每月因故障延误80 小时,影响运营与乘客体验。为改善现状,运营团队决定全面升级车载信号系统新型设备维护保养技术。
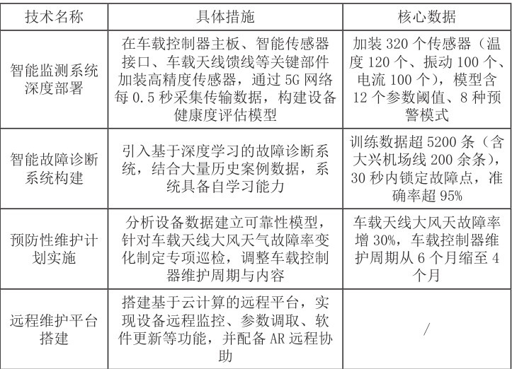
5.2 技术应用过程

5.3 实践效果
经过一年的技术应用与优化,北京大兴机场线车载信号系统新型设备维护保养成效显著。设备故障率从每月 15 次大幅降低至每月 3 次,降幅达 80% ;列车准点率从最初的 88% 提升至 99.5% ,平均每月因设备故障导致的延误时间减少至 10 小时以内。维修成本方面,年度维修费用从原来的 800 万元降至 300 万元,降低了 62.5%. 。此外,通过智能监测和预防性维护,设备平均使用寿命预计可延长 3-5 年,进一步降低了设备更新成本。这些数据充分证明了新型维护保养技术在提升设备可靠性、降低运营成本方面的巨大优势。
六、结论
车载信号系统新型设备维护保养技术的应用与实践对于保障轨道交通的安全、高效运行具有至关重要的意义。北京大兴机场线的案例表明,通过采用智能监测、故障诊断、预防性维护和远程维护等先进技术,能够显著提高设备的可靠性和使用寿命,大幅降低运营成本。在实际应用中,各轨道交通运营单位应结合自身线路特点和设备情况,不断探索和创新维护保养技术,加强技术人员的培训和管理,确保车载信号系统新型设备始终处于良好运行状态,为轨道交通的可持续发展提供有力支持。未来,随着科技的不断进步,车载信号系统新型设备维护保养技术也将不断发展和完善,为轨道交通行业带来更多的机遇和挑战。
参考文献:
[1] 戴卫超 . 市域铁路车载信号系统正线调试方案研究 [J]. 铁道建筑技术 ,2023,(01):113-116.
[2] 韩奕玮. 城市轨道交通信号系统改造中的兼容性车载信号系统方案[J]. 城市轨道交通研究 ,2021,24(04):75-78.
[3] 任青青 , 杨咪 . 基于质量控制的地铁车载信号设备故障分析 [J]. 物联网技术 ,2022,12(10):51-54.