乡村振兴背景下县级机关后勤服务项目成本分摊机制分析
李凯华
巴里坤哈萨克自治县机关事务服务中心
前言:
乡村振兴战略的实施,为我国乡村地区带来了前所未有的发展机遇。作为政府职能的重要组成部分,县级机关的后勤服务项目在支持政策落实、保障行政效率等方面发挥着不可或缺的作用。但是在公共服务逐渐多样化的背景下,传统后勤服务项目在成本管理中面临诸多问题,导致资金使用效率不高。因此,深入分析县级机关后勤服务项目成本分摊机制具有十分重要的现实意义。
一、县级机关后勤服务项目成本构成特征
后勤服务项目作为县级机关工作的重要组成部分,在实际工作中主要负责楼宇物业、绿化保洁、车辆管理、安保监控、设备运行与维护等诸多业务。所以在后勤服务项目开展过程中其成本构成会呈现多元化特征,从后勤服务的基础服务属性来看,在机关单位运行过程中消耗的日常维护、水电能耗等费用,属于直接成本,而在服务层面消耗的成本,比如饮食供给、安保服务、绿化保洁等方面,则主要是间接性支出成本(如图1 所示)。同时,在县级机关后勤服务项目中成本构成还存在动态性与区域性特征,如果县级机关单位所在的区域基础设施较为薄弱,就会在基础设施维护方面支出大量成本,而经济发达地区则会在后勤服务项目中将重点投入在数字化建设方面。在乡村振兴背景下部分县级机关需要承担的责任主要是面向乡镇的延伸性服务职责,这种服务项目可能会因为不确定因素导致成本结构动态变化[1]。
图1 县级机关后勤服务项目成本构成

二、县级机关后勤服务项目成本分摊机制优化策略
(一)明确后勤服务成本精益化管理体系构建基础
1. 精益化目标。县级机关在开展后期服务项目时要有一个精益化管理目标,当前县级机关后期服务成本管理还存在诸多挑战,所以想要实现有效的成本分摊,首先要做到全员参与,后勤服务项目的成本管理需要全员努力,而且在乡村振兴背景下县级机关更需要将有限的资源用到最需要的地方。同时,要制定完善的财务管理机制,在对后勤服务项目成本管理中将财务与业务进行有效融合,这样不仅能够适应监管部门的信息披露需要,也能够为成本管理打下良好环境。2. 成本分摊原则。在县级机关单位中后勤服务作为重要的部门,在成本管理中需要与县级机关单位的整体目标保持一致,以机关单位开展的常规服务项目为例,在项目开展过程中后勤部门需要在项目整体规划基础上开展成本分摊工作,以提升项目执行效率。同时,在乡村振兴背景下县级机关单位成本管理还需要遵循先进性与实用性相结合原则,要以先进性的眼光对成本分摊机制进行改革,以确保成本的精细化管控 [2]。
(二)精细化成本预算
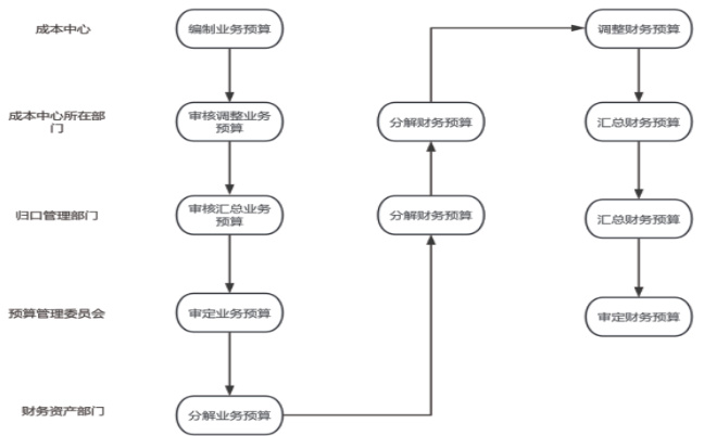
想要实现后勤服务项目的成本管控,需要对后勤服务项目进行精细化的成本预算。后勤服务部门要根据县级机关单位的预算管理流程构建初步的预算管理框架,在预算框架确定之后向管理部门提交报告,并完成最终的审查,在审查过程中需要对之前的服务项目数据进行分析,确定本次服务预算框架是否需要调整,在确保预算合理的前提下,按照上下结合的方法对预算编制方法进行确定,以满足后勤服务开展需要,将项目成本进行有效分摊。在乡村振兴背景下县级机关在预算编制过程中可以采用增量预算、固定预算、定期预算等方法,这种预算编制方法虽然能够在前期取得良好效果,但是后期项目执行中整体效果却并不理想,因此机关单位可以在现有的增量预算方式下采用零基预算的方式,在增量预算中从后勤服务项目年度角度出发进行编制,但是这个编制结果却不能直接用于年度终了,需要在后勤服务开始之后采用零基预算方式对预算活动进行重新规划,考虑当前机关单位的实际情况,确保预算内容满足后勤项目基本需要 [3]。图2 为优化后的成本预算流程图。
图2 优化后成本预算编制流程

(三)成本执行精益化
在后勤服务项目执行过程中成本执行精益化需要以县级机关的组织架构为基础,以成本为核心开展相关的考核工作,以提升后勤部门动力,进而提升整体运营能力。而在进一步实施过程中,需要遵循谁受益、谁分摊的原则,通过对成本路径进行有效规划,基于后勤业务成本动因进行合理分摊。具体来说在对后勤服务成本进行管理过程中,相关人员需要对后勤服务进行全流程精细化管理,将能够反映生产成本的各个环节进行细化,并进行频道化展示,根据多维成本核算的分摊口径,对成本考核目标和成本预算进行编制。而且需要结合后勤服务成本的实际情况,建立细化成本中心以及相关的考核单位,使预算方案与成本考核进行对应,进而促进成本执行精益化。其次,县级机关要根据信息链路开展成本费用的分摊与归集,公司成本的要素主要包含拆分后直接归集、直接归集和分摊归集三种,归集的主要过程就是根据后勤服务业务单据的信息链路获取管理维度,并借助信息链路将其传递至财务系统进行管理,最后形成会计凭证。目前后勤服务项目成本归集模式主要包含两种,分别是分摊归集和直接归集。分摊归集就是在成本出现后,根据后勤服务的收益成本的分解原则,在 ERP系统协助下对成本费用进行拆分,并将其归纳到相应的会计科目中。根据县级机关的内部控制要求和会计核算规范,可以采用分类汇总法、分部分步法进行分摊归集,成本的拆分依据包含工资数额、员工人数费用等。而直接归集就是在成本出现后以相关票据为依据,对不同服务项目进行记录,并将费用直接列出,将其归纳到成本中心。
结束语:综上所述,在乡村振兴背景下县级机关后勤服务成本管理工作也面临多元化挑战,因此想要切实提升后勤服务项目质量,就需要对成本进行精细化管理。希望通过本文的研究能够为我国县级机关后勤服务项目成本管理提供有效借鉴。
参考文献:
[1] 邱秀凤 , 黄淋清 . 医院后勤服务标准化管理策略探索 [J]. 中国卫生标准管理 ,2025,16(4):63-66.
[2] 谭鸿宇 . 基于 PDCA 循环的后勤服务行业成本控制与效率提升策略研究 [J]. 石油化工管理干部学院学报 ,2025,27(2):34-37.
[3] 刘木森. 后勤服务精细化管理对机关单位经济效益的关联影响及启示 [J]. 财务管理研究 ,2024(10):184-187.