轨道交通AFC 系统板卡维护知识库构建研究
彭钰
长沙市轨道交通运营有限公司 410000
一、引言
城市轨道交通凭借高效、便捷、环保等特性,成为现代城市公共交通核心。自动售检票(AFC)系统实现票务管理自动化,提升运营效率与服务质量。板卡作为 AFC 系统设备核心部件,其故障会导致设备停机,影响乘客出行与运营秩序。某城市轨道交通数据显示,2024 年因板卡故障导致的设备停机事件占 AFC 系统总故障的 63% ,平均每起故障造成 15 分钟运营延误。传统依赖技术人员经验的维护方式,难以应对复杂系统与多样故障,构建 AFC 系统板卡维护知识库势在必行,可实现知识整合与高效利用,提升维护精准度与效率。
二、轨道交通AFC 系统概述
2.1AFC 系统架构
AFC 系统采用分层架构,涵盖车票、车站终端设备、车站计算机系统、线路中央计算机系统和清分系统五层。车票作为支付凭证,车站终端设备含自动售票机、检票机等,通过板卡完成数据处理与通信;车站计算机系统监控设备、收集数据;线路中央计算机系统汇总交易数据并与清分系统交互;清分系统统一管理运行参数与数据清分,各层协同保障系统运行。
2.2 板卡在AFC 系统中的作用
在AFC 设备中,板卡功能关键。自动售票机主控板控制设备运行逻辑,通信板保障数据传输;自动检票机控制板管理闸机与车票读写,电源板提供稳定电力。板卡故障会致使设备功能异常,进而影响AFC 系统整体效能。
三、AFC 系统板卡维护知识库构建的必要性
3.1 传统维护方式的局限性
传统AFC 系统板卡维护高度依赖技术人员个人经验,弊端显著。其一,人员经验水平差异大,新入职技术人员因缺乏经验,处理复杂板卡故障时效率低下,甚至无法准确判断故障根源,常需耗费大量时间排查。其二,经验记忆受主观因素干扰,不同人员对故障的认知和判断存在偏差,易导致故障误判,延误维修时机。其三,人员流动会致使宝贵维护经验流失,新老技术传承困难,影响维护工作的连续性和稳定性。其四,伴随 AFC系统技术革新,新型板卡及故障模式不断出现,基于过往经验的维护方式难以适应快速变化的技术需求,无法满足现代化维护要求。
3.2 知识库构建的优势
构建 AFC 系统板卡维护知识库可有效弥补传统方式不足。该知识库整合板卡技术资料、故障案例及维修方法,形成系统化知识体系。技术人员遇故障时,能快速检索对应解决方案,大幅提升故障处理效率。其共享特性打破信息壁垒,促进团队知识传播与交流,提升整体技术水平。同时,知识库具备动态更新能力,可随技术发展和经验积累,不断纳入新知识、新案例,及时覆盖新型板卡故障模式,展现出良好的扩展性和适应性,为AFC 系统维护工作提供长效支持。
四、AFC 系统板卡维护知识库的构建方法
4.1 知识获取
知识获取是构建知识库的首要环节。获取渠道主要包括以下几个方面:一是设备供应商提供的板卡技术手册、维修指南等资料,这些资料包含了板卡的设计原理、电气参数、常见故障及处理方法等基础信息;二是从AFC 系统运行维护过程中积累的故障案例中提取知识,详细记录故障现象、发生时间、处理过程和结果等信息;三是组织行业内专家进行知识传授,通过研讨会、培训讲座等形式,收集专家在长期实践中积累的宝贵经验和解决复杂问题的思路;四是参考相关的学术文献和研究报告,了解最新的板卡维护技术和研究成果。通过多种渠道广泛收集知识,为知识库的构建奠定坚实基础。
4.2 知识表示
获取到的知识需要以合适的方式表示出来,以便于存储和检索。常用的知识表示方法有产生式规则、语义网络、框架表示法等。对于 AFC 系统板卡维护知识库,产生式规则较为适用。例如可以表示为“如果板卡出现无显示故障(前提条件),且电源指示灯正常亮(补充条件),那么可能是显示接口板损坏(结论),应检查显示接口板连接并进行更换(操作建议)”。通过这种方式,将板卡故障现象与原因、解决方案紧密联系起来,清晰明了,易于理解和应用。同时可以结合语义网络对板卡的结构、功能关系等进行可视化表示,增强知识的关联性和可读性。
4.3 知识库的结构设计
知识库的结构设计应充分考虑知识的分类和检索需求。可以按照板卡类型进行一级分类,如主控板、通信板、电源板等;在每个板卡类型下,再按照故障类型进行二级分类,如硬件故障、软件故障、通信故障等。对于每个故障类别,详细存储相关的故障案例、知识文档、解决方案等信息。同时建立索引机制,利用关键词、标签等技术,提高知识检索的速度和准确性。例如为每个故障案例添加“板卡型号”“故障现象关键词”“故障原因关键词”等标签,当技术人员输入相关关键词进行检索时,能够快速定位到匹配的知识内容。
4.4 知识库管理系统的开发
为了实现对知识库的有效管理和使用,需要开发专门的知识库管理系统。该系统应具备知识录入、编辑、查询、更新、删除等基本功能。在知识录入方面,提供友好的界面,方便技术人员将新获取的知识按照规定格式录入知识库;编辑功能允许对已有知识进行修改完善,确保知识的准确性;查询功能支持多种查询方式,如关键词查询、分类查询等,满足不同场景下的知识检索需求;更新功能用于及时将新的维护知识和经验添加到知识库中,保证知识库的时效性;删除功能则用于清理错误或过时的知识。
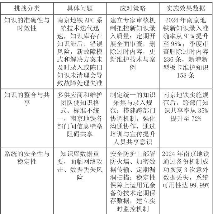
五、AFC 系统板卡维护知识库构建面临的挑战与应对策略

六、结论
构建轨道交通 AFC 系统板卡维护知识库是提升 AFC 系统维护水平的重要举措。通过有效的知识获取、合理的知识表示、科学的结构设计和完善的管理系统开发,能够形成一个全面、准确、易用的知识库,为板卡维护工作提供有力支持。未来随着 AFC 系统技术的不断进步和维护需求的不断变化,AFC 系统板卡维护知识库将持续完善和发展,在轨道交通运营保障中发挥更加重要的作用,为城市轨道交通的安全、高效运行提供坚实保障。
参考文献:
[1] 张丹峰 , 沈润 , 宋海洋 , 等 . 轨道交通 AFC 项目实施技术分析 [J].人民公交 ,2025,(08):188-190.
[2] 付保明 , 张宁 , 张炳森 . 城轨既有线 AFC 系统更新改造研究 [J]. 铁路通信信号工程技术 ,2025,22(03):79-85.
[3] 陆源清 , 郭敏龙 , 董小锋 . 城市轨道交通 AFC 智能运维系统建设探究 [J]. 城市轨道交通研究 ,2024,27(S2):142-146.