生成式人工智能在高中生物学复习教学中的应用
王再英
嵊州市崇仁中学 浙江嵊州
DeepSeek 凭借自然语言处理、机器学习与深度学习、大数据分析等核心技术优势,在推理、自然语言理解与生成、图像与视频分析、语音识别与合成、个性化推荐、大数据处理与分析、跨模态学习以及实时交互与响应等八大领域表现出色。
1 初设计——提出目标,确定任务
如何设计《物质通过多种方式出入细胞》的复习课,笔者希望通过 DeepSeek实现人机对话,提示词如下:请以浙科版(2019)生物学必修一《分子与细胞》第三章第三节“物质通过多种方式出入细胞”为例,设计一份高中生物学复习的教学设计,教学目标符合高中生物学核心素养,教学过程突出重点和难点,过程中有例题,例题具有典型性和科学性。
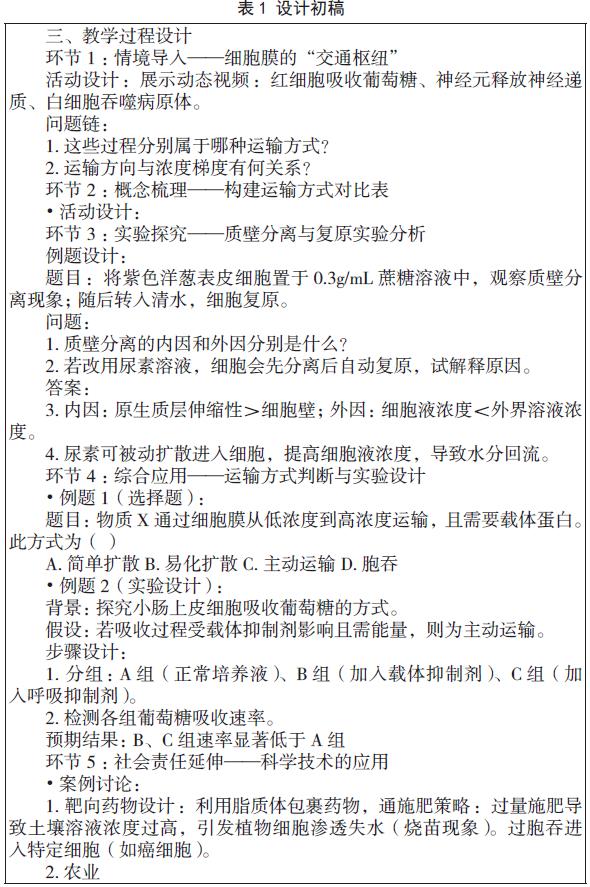
DeepSeek 生成的教学过程如表 1。
DeepSeek 生成的教学设计框架基本齐全,大体上还是比较规范的,但也存在一点点小瑕疵。

2 再设计——完善过程,突破难点
基于存在问题,继续对 seepseek 追加要求:质壁分离和复原实验问题设计体现层次性;例题体现高考难度;物质出入细胞方式的判断和实验设计例题,例题高考难度,具有递进性。修改并整理后的部分过程如表2

3 验设计——真刀实枪,验证效果
在 DeepSeek 给出的教学设计的基础上,笔者再根据自己的教学经验和高考趋势分析,再搜集一些经典例题,展开课堂教学。
4 总结反思
通过本次的尝试,初步确定 DeepSeek 在高中生物学复习课教学中具有一定的应用价值,当然 DeepSeek 也存在以下不足,其一,个性化适配能力不足,其生成的教学方案多基于通用数据模式,难以精准识别学生认知差异(如学习风格、知识盲区),导致分层教学策略缺失;其二,教学逻辑连贯性薄弱,生成内容常出现知识点衔接生硬、难度梯度失衡现象,尤其在STEM 学科中无法有效构建概念网络。但是我相信,智能教育的时代终将到来,接下去我将尝试通过 DeepSeek 来分析实验数据,再结合混合创作模式(如 AI 生成框架 + 人工补充观点)设计试题,设计原创性试题。