甘肃省国有企业内部审计监督存在问题及解决对策研究
王婧
甘肃省兰州市城关区教育局
党的二十大报告强调,深化国资国企改革,优化国有经济布局和结构调整,推动国有资本和国有企业实现更加强大、优质和高效的发展,提升国有企业核心竞争力。在当前国内外的经济形势下,国有企业在经济发展中仍然发挥着主力军的力量,面对国有企业中存在的内部审计中资源配置不合理、流程不规范、方法不创新等问题,仅仅依靠传统的监督型内部审计模式已经无法适应国有企业在新时代的发展要求,无法解决国有企业内部审计中存在的问题。甘肃省国有企业的内部审计的现实需求集中在明确审计职责、增强审计独立性、完善审计制度和提升审计质量上,以更好地服务于企业的健康发展和社会经济的高质量增长。新修订的《甘肃省内部审计工作规定》(以下简称《规定》)中共包含8 章48 条,涵盖了内部审计的适用范围、整改结果的运用、监督工作路径等多方面的内容,明确了12 项审计职责,包括对国家重大政策措施贯彻落实情况的审计、单位发展规划、战略决策、重大措施以及年度业务计划执行情况的审计等,《规定》的实施对国有企业内部审计监督工作指明了方向。与这些要求相比,目前甘肃省对于国有企业的内部审计工作还存在一些短板,如:内部审计的独立性还不够强、发展还不均衡,审计查出问题整改落实还不到位,审计成果运用还需深化等,这些问题制约了内部审计作用的发挥,需要通过进一步在微观层面修订规章,从制度层面加以解决。
一、当前国有企业内部审计存在的问题
(一)审计覆盖不全面:国有企业的内部审计在覆盖范围上存在不足,尤其是对参股企业的审计覆盖不够,以及对战略审计的重视程度较低。也未能识别新的或变化的风险,比如市场变化、法规变动或业务模式变化带来的风险,同时对已知风险的评估不充分,没有将其纳入审计重点。
(二)内部审计独立性不足:尽管新修订的《甘肃省内部审计工作规定》试图增强内部审计的独立性,但在实际操作中,内部审计的独立性仍然是一个需要进一步解决的问题。
(三)审计信息沟通反馈不及时:内审部门提出的问题或要求在较 段时间内没有得到被审计单位的回应,被审计单位提供所需文件或资料的时间远远超过内审部 审计过程中的信息传递断断续续,缺乏连贯性,导致审计工作进度缓慢。被审计单位提供的反馈信息不完整,缺少关键数据或解释,使得内审部门无法进行深入分析。
(四)审计程序有缺陷:审计工作底稿由总经理或者企业负责人进行复核,这是不恰当的。所谓术业有专攻,管理人员并不了解审计实施的具体情况。另外审计报告的出具应该根据明文规定,而非仅仅依靠审计人员自身的判断。
(五)审计整改效果不显著:内部审计的一个重要目标是将审计发现的问题及时整改、落实到位。但是很多国有企业收到审计整改意见之后,没有积极进行落实。(图1)

二、存在问题的原因分析
(一)审计覆盖不全面的原因。审计覆盖不全面的原因主要包括,审计资源的限制、审计计划的不足。内审部门可能因人手不足而无法对所有相关领域进行充分的审计。时间和预算的限制可能导致审计范围被缩减,无法进行全面审计。在制定审计计划时,如果风险评估不准确或未能识别所有重要风险领域,可能会导致审计覆盖不全面。
(二)内部审计独立性不足的原因。内部审计独立性不足的原因在于组织结构有问题、存在资源依赖、个人利益冲突以及管理层不重视等。内审部门未能独立于被审计的部门,可能隶属于财务或运营部门,从而影响其独立性。审计部门负责人的报告关系不明确或直接向可能影响审计判断的管理层报告。内部审计部门的预算和资源由被审计的部门控制,这可能导致审计工作受到限制或影响。审计人员的薪酬和晋升可能受到被审计部门的影响。管理层可能不重视内部审计的作用,导致审计部门缺乏必要的支持和权威。(图2)

图 2
(三)审计信息沟通反馈不及时的原因。企业内部审计流程缺乏有效的沟通节点或反馈机制,导致信息传递不畅。在一些国有企业当中审计部门与其他部门之间的层级关系复杂,信息传递链条过长,导致反馈延迟。审计过程中责任分工不明确,导致没有人对信息沟通的及时性负责。
(四)审计整改效果不显著的原因。由于监督督促不到位,被审计单位不重视,往往在审计整改期满以后才开始将审计整改的材料进行报送,且审计建议作用发挥有限。因为整改不到位,审计效果也就没有办法体现。
三、加强国有企业内部审计监督工作的对策建议
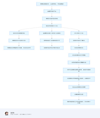
(一)科学制定审计计划。科学制定内部审计计划是确保审计工作有效性和针对性的关键步骤。国有企业应基于自身的战略目标、业务特性和风险图谱,科学制定年度审计计划。首先,在制定审计计划之前,要进行全面的风险评估以识别关键风险领域,如财务报告准确性、合规性、运营效率等,确保审计资源能够集中在高风险区域。其次,制定审计计划时,应充分考虑企业的变化和不确定性因素,通过建立审计计划的滚动调整机制,允许根据实际情况对审计范围、重点和时间表进行适时调整,确保审计计划具有一定的灵活性和适应性。例如,在年度计划的基础上,每季度或半年对计划进行一次复审,以适应企业战略变化和市场环境变动。再次,审计计划的制定过程要邀请各相关部门负责人进行参与,特别是涉及跨部门流程的关键环节。通过定期的风险评估,识别关键业务领域和潜在风险点,确保审计计划能够精准覆盖高风险区域。在执行过程中,定期对审计计划的执行情况进行评估和分析,通过收集反馈意见,不断优化审计计划的制定和执行流程,发现问题和不足及时进行调整和改进。最后,将审计计划的评估结果与企业的绩效考核和奖惩机制相结合,提高审计计划制定和执行的积极性和动力。审计目标、成果及评价的设置应该既具体又可衡量,以便于后续评估审计效果。同时,审计计划应与企业的发展规划相衔接,可以加强对审计计划的调研和论证,确保审计计划与实际工作需求相符,形成一套系统、连贯的审计体系,以支持企业的持续健康发展。(图3)

(二)合理配置审计资源。国有企业可以依据风险导向,建立审计资源动态分配机制,根据审计项目的优先级、复杂程度和紧急程度,灵活调配审计资源。通过设立审计项目库,对审计项目进行优先级排序,以加强对审计资源的精细化管理,确保资源优先投入到高风险、高价值的审计项目中,同时能够随时掌握每年审计的方向,避免重复审计。具体做法中,可以从人力资源、技术资源、财务资源以及沟通协调几个方面进行优化配置。人员配置上,《规定》明确指出,国有企业应当按照有关规定建立总审计师制度。总审计师制度,有利于进一步加强国有企业的内部审计工作,提升审计质量和权威性,同时有助于提升内部审计与国家审计的协同效率和协同发展质量。总审计师应当具备较强的专业能力和专业精神(表1)。此外,国有企业内部还可以实施人员轮岗制度,避免审计人员长期固定在一个部门或项目上,以减少潜在的利益冲突和提高审计的独立性。技术资源配置上,应引入先进的数据分析软件,如数据挖掘、人工智能等,并使用自动化工具处理重复性和标准化的工作任务,从而释放人力资源用于更复杂的分析和决策支持,提高审计效率和准确性。财务资源上,根据审计工作的需求和预期成果,制定合理的财务预算,确保有足够的资金支持审计活动,对每一项审计活动进行成本效益分析,确保资源的投入能够带来相应的回报,避免过度投入导致资源浪费。沟通协调上,高层的支持对于推动审计工作的顺利开展至关重要,在审计过程中,高层管理层应积极发挥支持与督导作用,确保审计资源的配置得到充分重视和保障。
总审计师的必备素质

表 1
(三)创新审计方法与技术。审计方法方面:一要将传统审计方法(如抽样检查、访谈)与现代技术手段(如数据分析、自动化工具)相结合,丰富审计方法。二要建立持续审计机制,通过实时监控关键系统和流程,及时发现并报告潜在问题。三要将审计项目划分为多个短周期的小任务,每个周期结束后进行快速反馈和调整。这样可以提高审计的灵活性和响应速度。四要利用视频会议、在线协作平台等技术手段,实施远程审计,特别是在难以实地访问的情况下,确保审计工作的连续性。审计技术创新方面:国有企业内部应支持并加大对大数据、云计算、人工智能等先进审计技术的投入和应用,提升审计工作的智能化水平。例如,中化六建利用数字化内部审计对大量、复杂的数据进行分析,通过比对历史数据和参考标准,找出异常和风险信号,通过设置算法模型,内部审计系统可以自动比对历史数据和行业成本标准,迅速识别超出正常范围的成本变动或不寻常的支出,从而及时发出预警,引起内部审计人员的关注。此外,在审计人员方面,应建立审计方法和技术创新机制,鼓励审计人员积极探索和应用新的审计方法和技术。加强对审计技术的培训和推广,提升审计人员的专业技能和综合素质。
(四)加强审计报告质量控制。内部审计应根据企业实际建立明确的审计项目分级质量控制,细化审计标准和操作流程,明确责任主体、权限、程序和作用发挥机制,切实提高审计质量。具体来说,审计报告的质量控制可以从四个方面入手,首先,要完善审计报告内容。全面、客观地反映审计工作的过程和结果,确保审计报告的内容完整、准确;在审计报告中增加必要的分析和建议,为企业管理层提供有价值的决策支持。其次,提高审计报告内容质量。优化审计报告的语言表达和结构格式,提高审计报告的可读性和可比性;加强对审计报告质量的审核和把关,确保审计报告的质量符合相关标准和要求。与此同时,要加强审计报告的时效性。及时、准确地反映审计工作的结果和发现的问题。最后,建立审计报告评估机制,定期对审计报告的编制和执行情况进行评估和分析,发现问题和不足及时进行调整和改进;并将审计报告的评估结果与审计人员的绩效考核和奖惩机制相结合,提高审计报告编制和执行的积极性。
(五)强化整改措施的跟踪与评估。国有企业应明确审计整改的责任主体和责任人,制定细化整改方案,建立整改台账,严格对账销号,确保整改工作能够得到有效落实,件件有回音。一是建立审计整改跟踪与监督机制,明确整改工作的责任分工和具体要求,对整改工作的进展情况进行定期跟踪和检查,加强对整改工作的监督和管理。二是建立整改责任追究机制,对整改不力、虚假整改或拒不整改的行为进行严肃处理,确保整改工作的严肃性和有效性。三是建立审计整改的长效机制,将整改工作纳入企业的日常管理和监督体系中,通过设立整改工作制度、建立整改工作档案等方式,加强对整改工作的规范化管理。同时,应加强对整改工作的总结和分析,提炼和推广成功的经验和做法,为今后的审计工作提供有益的借鉴和参考。
参考文献:
[1] 张宇慧 . 国有企业审计整改工作体系的构建及应用商场现代化,2025 (08)
[2] 薛婷 . 国有企业强化内部 略研究市场周刊 .2025,38(06)
[3] 程吉豪 . 新常态下提 量的措施探究 . 财经界 ,2025(01)
[4] 唐晓瑭 . 研究型 的应用研究 . 财会学习 ,2024(31)
[5] 商妍妍 . 国有企业内部 对策探讨 . 中国产经 ,2024(18)
[6] 李政云 . 国有企业加强内部控制体系建设的优化策略探讨. 企业改革与管理,2024 (18)