石油销售企业招标项目风险评估与防控策略
杨旸
中国石油辽宁销售分公司 辽宁沈阳 110031
引言:
石油销售企业招标项目风险管理内容较多且难度较大,对风险评估管理人员的要求高。在招标过程中因为容易出现诸多无法预测的因素,所以项目流标的可能性较高。基于此,石油销售企业招标项目管理期间,需要着重分析常见风险类型以及流标原因,在此前提下提出行之有效的防范措施,为降低流标率提供科学保障。
1 石油销售企业招标项目风险评估
石油销售企业在进行招标项目时,需要对整个过程进行全面的风险评估,以确保项目的顺利实施并尽量减少潜在风险。以下是一些关键步骤和需要主要考虑的因素。
1.1 风险识别
现实工作中,应该对石油销售企业招标项目的市场风险、法律风险和财务风险等有效识别,借此保障招标项目的顺利推进。风险识别的核心内容见表1。
表1 风险识别的核心内容

1.2 风险分析
通过专家判断、头脑风暴等方式确定各类风险发生的可能性及其影响程度。使用概率模型、敏感性分析等方法量化风险,预测不同情景下的结果。
1.3 风险评价
根据风险分析的结果,按照风险的严重性和发生概率对其进行排序,并制定相应的应对策略 [1]。风险应对措施主要包括避免风险、减轻风险、转移风险和接受风险等。石油销售企业在进行招标项目风险评估时,还需要特别注意绿色采购标准和供应链稳定性等,在提高项目成功率的基础上,确保石油销售企业的可持续发展。
2 防控策略
通过风险评估发现,石油销售企业招标项目中诱发风险的因素有很多,例如由于原材料价格上涨、汇率变动或其他不可预见的成本增加,导致实际支出超过预算;合同条款不明确或者存在漏洞,可能会引发合同纠纷或法律诉讼;投标人的资质审查不到位,一旦投标人的能力和经验无法履约,将导致项目无法有效推进。针对上述风险类型,石油销售企业需要制定可行的防控策略,以确保招标项目的高质量完成。
2.1 建立流标预警机制
流标不仅会延误项目进度、增加成本,还可能影响企业的市场竞争力和声誉,所以构建流标预警机制十分必要。首先,落实好数据收集与分析。回顾过去招标项目的数据,识别导致流标的常见原因,如投标者不足、报价偏离预期过大和技术规格不明确等。通过数字化平台实时跟踪当前招标项目的进展,包括潜在供应商的响应情况、提交的疑问数量等。其次,关键指标设定。设定最低投标人数或比例作为预警阈值,一旦低于该数值即触发预警。为每个阶段(如公告发布、答疑截止、投标截止)设定时间点,并在接近这些时间点时自动提醒相关人员检查准备情况。设置合理的预算范围,当收到的报价显著偏离预期时发出警告。最后,预案制定与演练。针对可能出现的不同类型的流标风险,预先制定详细的应对方案,包括如何调整招标条件、延长投标期限和重新评估需求等。定期进行模拟演练,检验预警系统的有效性及团队的应急反应能力。
2.2 细化合同条款
细化合同条款对于确保石油销售企业招标项目的顺利实施至关重要。清晰、详尽的合同条款有助于明确各方责任,减少误解和争议,保障项目按计划进行。合同条款需要明确双方的权利和义务、价格与支付方式、交付条款、质量和环保要求等,并确定好违约处罚措施 [2]。现实工作中,通过细化这些合同条款不仅可以帮助石油销售企业更好地管理和监督供应商的表现,还能为双方提供一个公平合理的合作框架,促进长期稳定的合作。同时,在当前强调可持续发展的背景下,特别注意融入绿色采购的相关条款也显得尤为重要。
2.3 注重投标人的资质审查
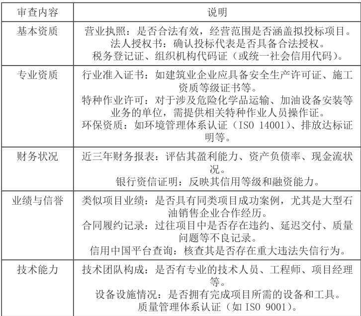
在石油销售企业的招标过程中,注重投标人的资质审查是确保项目质量、降低风险、提高招标成功率的关键环节。通过科学、严谨的资质审查机制,可以有效筛选出具备履约能力、技术实力和良好信誉的投标人,从而为项目的顺利实施打下坚实基础 [3]。资质审查的主要内容如下表2 所示。
在投标人资质审查工作中,可以引入第三方评估机构,确保审查的全面性和有效性。也可以借助行业协会资源,获取更权威的企业评价和行业排名信息。总而言之,只有选择真正具备绿色履约能力和技术实力的供应商,才能从根本上保障项目的可持续性。
表2 资质审查的主要内容

3 参考案例
某石油销售公司计划进行一次大规模的加油站设备更新项目,包括加油机更换、油罐升级以及相关配套设施的改造。由于项目涉及金额较大且技术要求较高,公司决定通过公开招标的方式选择供应商。并采取了如下的风险控制策略:(1)完善评标流程。引入独立的第三方评审专家小组,确保评标过程的专业性和公正性;建立举报机制鼓励内部员工揭露任何可疑行为。(2)强化合同条款。明确规定违约责任,设定合理的赔偿条款;设立里程碑支付方式,根据工程进度分阶段付款以降低风险。(3)实施严格的质量监控:要求供应商提供详细的生产计划和技术方案;派遣专业技术人员驻场监督施工过程;定期检查原材料和成品的质量,确保符合国家标准。通过上述措施的实施,整个项目的执行过程中没有出现重大的质量和安全问题,最终达到了预期的效果。
结论:
综上所述,对于石油销售企业来说,新时期加强招标项目风险评估与防控至关重要。现实工作中,为了确保招标项目风险评估与防控获得理想的效果,需要明确风险评估的关键步骤和采取针对性防控措施,如建立流标预警机制、细化合同条款和注重投标人的资质审查等,确保招标项目顺利推进。
参考文献:
[1] 马冠晓 .“双碳”背景下国有石油销售企业应对挑战发展路径探索 [J].国际石油经济 ,2022,30(10):106-112.
[2] 蔡媛媛 . 绿色发展理念下石油石化销售企业安全环保风险审计研究 [J].中国内部审计 ,2022,(07):20-24.
[3] 周 学 江 . 石 油 销 售 系 统 环 保 风 险 的 管 控 [J]. 石 油 库 与 加 油站 ,2024,33(03):30-33.