基于阿里云与MQTT协议的水质监测采样无人船系统的设计与实现
胡智 李辉(通讯作者)
湖北工业职业技术学院 智能工程学院 湖北十堰 442000
1 概述
随着工业化进程的加快,工业废水排放量显著增加,导致水源污染问题愈发严重。传统的水质监测方法存在效率低下、成本高昂和覆盖范围有限等缺陷[2]。为了解决这些问题,本项目提出 基于物联网的智能水质监测系统,利用无人船搭载传感器进行灵活采样,并通过 MQTT 协议实时将数据上传至阿里云平台[3]。 该系统具备高效的数据存储、智能分析及可视化展示功能,显著提升了水质监测的自动化和智能化水平。此系统为水环境治理提供了精准的数据支持,具有重要的科研价值和实际应用意义。
2 系统总体设计方案
系统总体设计如图1 所示,主要分为三个模块:
(1)数据采集端。该模块由多种专业传感器组成,包括总溶解固体(TDS)传感器、浊度传感器、DS18B20 温度传感器及pH 传感器。这些传感器分别用于监测水质中的关键参数,如总溶解固体含量、浊度、温度和pH 值等。
(2)微控制单元。该单元位于船体内部,负责核心数据处理功能。数据采集芯片读取来自各传感器的原始数据,并对这些数据进行初步处理,最终将其打包成标准的JSON 格式,为后续的数据传输和处理奠定基础。(3)通信端。该模块主要负责数据的远程传输。经过打包处理的水质参数将被传输至阿里云服务器,便于进行可视化开发,并实现传感器数据的网页实时展示。

3 系统硬件设计
3.1 主控芯片
在本项目中,为了满足水质监测的多样化需求,需要使用多种传感器并配备多个模拟输入引脚。经过对系统功能需求的综合分析,从复杂性、成本和实用性等方面进行全面考虑,最终决定选用ATmega2560 作为系统的核心处理单元。该芯片一款功能强大且灵活的8 位微控制器,具备大容量存储和高效的RISC 架构,同时提供16 个模拟输入引脚,能够充分满足本项目对数据采集的需求。
3.2 传感器选择
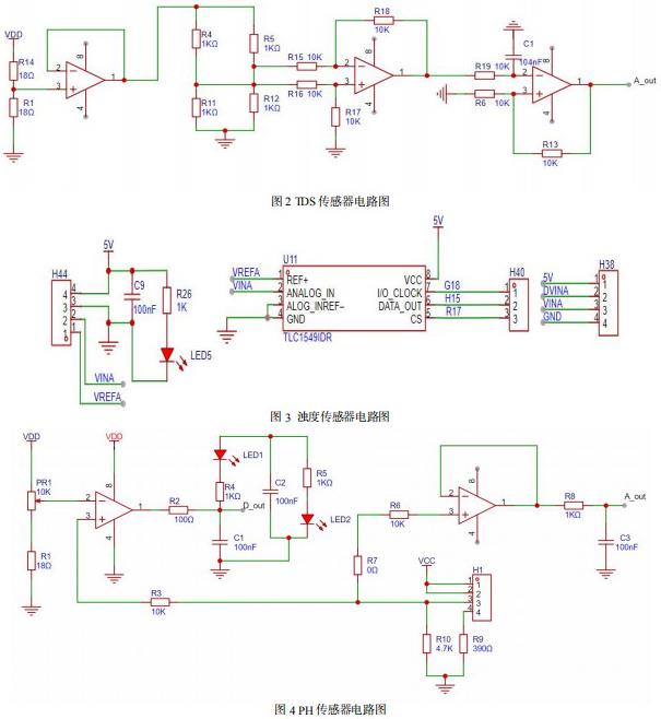
为满足水质监测系统的需求,本系统通过实地调研和文献查阅[4],选用了以下几种传感器,传感器的电路图如图2、3、4 所示:(1)TDS 传感器。该传感器用于检测水中溶解固体浓度(TDS 值),在水质监测领域具有广泛应用。它能够快速、准确地测量水中性物质的含量,从而有效评估水的纯净度和污染程度。
(2)浊度传感器。该传感器通过检测液体中颗粒物对光的散射或吸收程度,测量液体的悬浮颗粒物浓度,广泛用于水质监测及污染评估。
(3)温度传感器。DS18B20 作为一款高精度数字温度传感器,适用于土壤和水质温度的检测。其具有良好的抗干扰能力,数据输出确且稳定,确保监测结果的可靠性。
(4)pH 传感器。该传感器用于测量溶液的酸碱度,能够通过检测氢离子浓度提供精准的pH 值,广泛应用于环境监测、工业生产以及食品检测等多个领域。
本系统的传感器能够协同工作,实现水质多参数的精准采集,确保监测数据的全面性和准确性。

3.3 定位模块
为实现水质监测系统的空间定位功能,本系统选用了北斗定位系统模块,本系统选用的北斗模块为ATGM336H-5N,该模块具有高灵敏度和快速定位的特点,能够在城市环境和复杂地形中稳定工作,其定位精度可达到米级,满足本项目对位置数据获取的需求。该模块的设计与集成是确保系统能够在特定地点进行水质监测的关键。
3.4 通信模块
在本系统中,选择的通信模块为YED-D700。该模块是一种工业级的无线数据传输设备,具备高稳定性和可靠性。通过该DTU 模块,系统能够将从各个传感器采集到的实时数据高效地传输至阿里云平台。其支持多种通信协议,能够确保数据在传输过程中的安全性和完整性。此外,DTU 模块还具备抗干扰能力,适应各种复杂的环境条件,确保数据传输的稳定性和连续性[5]。
4 系统软件设计
4.1 程序开发
本项目的程序设计采用模块化和层级化的架构,确保系统运行的稳定性和高效性,实现数据从采集到展示的全流程管理[6]。程序运行的流程图如图5 所示。

4.2 阿里云配置
通过阿里云物联网平台,可以实现对DTU 模块的接入、管理及数据交互功能[7]。基于MQTT 协议,设备能够将采集到的数据上传到云端,并接收下行指令。阿里云物联网平台提供了用户友好的可视化工具,便于用户快速搭建应用[8],阿里云物联网平台的 Web 可视化配置流程如图6 所示。

5 系统测试分析
为验证无人船水质监测采样系统的性能,针对其稳定性、数据采集准确性、数据传输可靠性及远程控制响应进行了全面测试。结果表明,无人船能够沿预定航线平稳运行,实时采集水质参数(如TDS、pH、温度、浊度),并通过DTU 模块以低延迟方式上传至阿里云物联网平台,数据清晰呈现水质变化趋势,如图7 所示为系统测试数据。

6 结论
本研究阐述了一款基于阿里云与MQTT 协议设计并实现的水质监测采样无人船系统。该系统运用搭载于无人船上的传感器及采样设备,实现了水质的实时监测与采样,并通过无线网络将数据上传至阿里云平台进行存储与分析。实验结果显示,该系统具备较高的可靠性、稳定性及实时性,为智能化的水质监测与预警功能,为水资源保护与管理提供有力支持。
参考文献
[1]李开旭.基于阿里云的智慧温室大棚系统设计[J].物联网技术, 2023, 13(6): 131-132.
[2]杜兰. 地表水水质监测现状分析与对策[J]. 资源节约与环保,2018,7(26):34
[3]陆国君,金勤芳,张慧丽. 基于MQTT 网关连接PLC 与阿里云物联网平台的工业物联网系统[J]. 物联网技术,2019,9(12)
[4] 王强强,李玉丽.基于物联网云平台的火灾监测报警系统设计[J],技术与市场,2024,31(9):62
[5] 唐靖,宋志强. 基于STM32 的果园环境监测及灌溉系统设计[J]. 计算机时代, 2023( 1) : 82-84
[6] 王家旭,彭霖, 基于“ 互联网+ ”的农业大棚系统设计研究[J],农机化研究,2024,1(1):237
[7] 彭松, 李金贵, 郑大元, 等. 基于 Node - RED 的工业 制造过程风险控制系统设计及应用研究[J]. 中国设备工程, 2023(23): 116119.
[8] 王强强,李玉丽.基于物联网云平台的火灾监测报警系统设计[J],技术与市场,2024,31(9):62
基金项目:湖北工业职业技术学院科研项目— 《基于阿里云与 MQTT 协议的水质监测采样无人船系统的设计与实现》(2024KY01)
作者简介:胡智,男,湖北工业职业技术学院智能工程学院讲师,硕士,研究方向:应用电子、物联网应用
通信作者:李辉,男,湖北工业职业技术学院智能工程学院副教授