中职生数学逻辑思维能力的重要性与实践性
李凤琴
韶关市曲江区职业技术学校 512100
1 研究背景及意义
1.1 研究背景
随着产业结构不断升级以及经济的快速发展,社会对技能型人才的需求量日益增大,中职教育在培养这类契合市场需求的技能型人才方面,占据着不可替代的关键地位. 它注重提升学生的综合素质,助力学生实现全面发展,为其未来成长筑牢根基.
而数学作为中职生必修的一门公共基础课程,其重要性可想而知. 一方面,数学课程能够培养学生严谨的科学精神、逻辑思维能力等,这对于学生在处理各种实际问题、学习其他专业课程以及未来踏入职场时,都有着极为重要的支撑作用. 学生凭借良好的逻辑思维能力,能更好地分析问题、归纳思路、推理论证,进而高效地解决问题,中职数学学科与思政教育的融合成为重要趋势. 通过将思政元素巧妙融入数学课程,可以在传授数学知识的同时,引导学生树立正确的人生观、世界观、价值观,进一步培养他们的民族自豪感、社会责任感和家国情怀,实现全方位育人的目标.
然而,在中职数学教育的领域内,对于逻辑思维能力的培养还面临一些问题. 部分教师聚焦于数学知识的灌输、题型的讲解以及解题技巧的传授,未重视起对学生数学逻辑思维能力的培育. 这一倾向使得学生在学习中常常处于被动角色,缺乏主动探索与深入分析的契机,阻碍了逻辑思维能力的发展. 此外,受传统教学观念和模式的影响,一些教学活动的设计未能充分考虑学生逻辑思维锻炼的需求,使得学生在面对复杂的现实问题或专业学习中的数学应用场景时,难以灵活运用所学知识进行逻辑分析和解决.
鉴于中职教育在人才培育体系中的重要地位,以及数学课程思政教育与逻辑思维能力培育对于促进中职生全面发展的作用,深入探究如何在中职数学课程与思政教育融合的框架下,高效培养学生的逻辑思维能力,已成为一项具有现实意义的重要课题.
1.2 研究目的与意义
本研究旨在深入探索在中职生数学课程思政背景下,如何有效培养中职生的逻辑思维能力. 这一研究具有多方面重要意义,具体如下:
对于提升中职生的综合素质意义重大. 逻辑思维能力作为一种关键的思维素养,能够帮助中职生更加有条理地分析问题、归纳思路以及进行推理 论证 在日常学习中, 凭借良好的逻辑思维,他们可以更好地理解数学知识以及其他专业课程知识,将所学内容 识零散、无法融会贯通的情况. 例如,在学习专业课程里涉及的工艺流 能力能助力他们清晰把握先后顺序及各环节间的关联,从而扎实掌握专业技能. 同时,在面对生活中的各类实际问题时,也能够运用逻辑思维去理性思考、高效解决,增强他们应对复杂情况的能力,进而实现综合素质的全方位提升.
有助于中职生更好地适应未来职业发展. 随着社会经济的不断进步,产业结构持续升级,各行各业对于技能型人才的要求已不再局限于单纯的操作技能, 君重 合素养, 而逻辑思维能力就是其中不可或缺的一部分.具备较强逻辑思维能力的中职生,在步 解工作任务要求,合理规划工作流程,准确分析工作中出现的问题并提出有效的解决方案. 比如, 在制造业领域,面对生产线上出现的故障,他们可以通过逻辑推理排查可能的原因;在服务行业,能条理清 地应对客户需求、处理各种突发状况. 这使得中职生在就业市场中更具竞争力,能够更好地适应未来多样化的职业岗位需求,为其职业生涯的顺利发展奠定坚实基础.
综上所述,本研究聚焦于中职生数学课程思政背景下逻辑思维能力的培养,对于中职生个人成长以及教育发展均有着积极且深远的影响,极具现实价值与研究必要.
2 中职生数学逻辑思维能力的重要
2.1 对数学学习的助力
逻辑思维能力对于中职生的数学学习有着重要的推动作用. 在数学这门学科中,无论是概念的理解、定理的掌握,还是进行推理和论证,逻辑思维能力都是其中必不可少的角色,并且有效提升中职生解决数学问题的效率与准确性.
以二次函数为例,在学习时,学生需要凭借逻辑思维能力去分析函数图象的性质,如单调性、奇偶性等. 如果学生缺乏逻辑思维能力,就很难将对称轴公式、二次项系数的正负等关联,无法系统地理解二次函数全貌,只能是机械地记忆结论,在解决综合性较强的函数问题时便会无从下手.
由此可见,逻辑思维能力在中职生的数学学习各板块中都起着不可或缺的作用,能帮助他们更好地畅游在数学知识的海洋里,扎实地掌握数学知识,提升数学素养.
2.2 对职业发展的影响
中职生即将步入工作岗位,良好的逻辑思维能力对其职业发展有着至关重要的影响.
首先,在掌握职业技能方面,逻辑思维能力能够发挥极大的助力作用. 鉴于现代职业技能往往交织着繁复的步骤与多个相互关联的环节,中职生需借助逻辑思维能力,以清晰、有序的方式去消化和吸收这些知识与技能,以确保他们在实践操作中能够条理分明、准确无误地执行每一项任务. 比如在学习操作数控机床时,要掌握从零件图纸解读、工艺规划到实际操作编程等一系列步骤,凭借逻辑思维能力,中职生可以梳理出各个环节的先后顺序以及相互之间的关联,快速且准确地理解并掌握操作技能,避免出现步骤混乱、操作失误等情况.
其次,分析工作中的实际问题是职场中常见的任务,而逻辑思维能力是解决这一任务的关键要素. 在实际工作场景中,会不断出现各种各样的问题,例如在电子商务行业,当店铺的销售额出现异常波动时,具备良好逻辑思维能力的中职生可以从流量来源、商品转化率、客户评价等多个角度去收集信息,运用逻辑推理分析出可能导致问题出现的原因,而不是盲目地猜测或者毫无头绪地尝试各种解决办法,从而能够更高效地找到问题根源,为后续解决问题奠定基础.
再者,在职业发展中,做出明智决策是一项核心竞争力,而逻辑思维能力正是面对抉择时保持科学与理性的关键. 以物流为例,规划配送线路时,安需全面考量运输成本、时间效率、货物特性等诸多要素,有着较强逻辑思维能力的中职生,能够对这些复杂信息进行细致梳理,对不同路线方案进行利弊的深入分析,并依据详实的数据与事实,对各方案的可实施性进行客观评估,进而则出最优选,确保货物能够高效、低成本地送达目的地.
综上所述,出色的逻辑思维能力,能够使中职生迅速融入工作节奏,高效应对各类挑战.这种能力使他们能够迅速识别问题核心,采取针对性措施解决问题,在竞争激烈的就业市场中,更容易脱颖而出,进而在就业市场中更具竞争力,为其职业生涯的长远发展打下坚实基础.
3 中职生数学逻辑思维能力的实践性
3.1 数学问题
题目:已知三角形两顶点 A(-5,0) , B(5,0) ,第三个顶点 C♯1A♯B 的距离之差的绝对值为8 ,则点 C 的轨迹方程为(


分析:第三个顶点 C AHB 的距离之差的绝对值为 8 ,此为双曲线的定义,有|CA|-|CB|=2a=8,♯a=4.
又两顶点 A(-5,0) , B(5,0) ,知
,且焦点在 x 轴上.
由 c2=a2+b2 , ∗1b=3 .
又因为 A,B 、 C 形成三角形,则三点不能共线,得 y≠0 .
综上所述,选D.
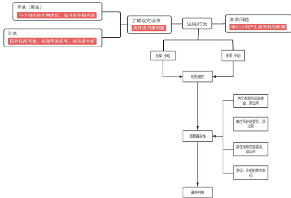
3.2 现实案例-李某诉孙某变更抚养关系纠纷案
3.2.1 基本案情
孙某与李某因感情不和协议离婚,离婚时确定孩子小明由父亲孙某自行抚养,但离婚后不久,小明就被其母李某接走,与李某共同生活. 此后,孙某认为孩子随着年龄增大,应该与自己共同生活,遂找李某接回孩子. 但双方协商未果,李某诉至法院要求变更小明的抚养权.
3.2.2 裁判结果
北京市门头沟区人民法院受理此案后,法官询问孙某的意见,孙某认为自己的抚养条件比李某好,且离婚协议明确约定小明由其抚养,故不同意李某的诉讼请求. 小明已年满 11 岁,法官单独与小明进行了谈话,小明表示与李某共同生活更好. 为全面了解父母双方的情况,做出对小明最有利的裁判,法官向双方当事人详细释明了法院关于社会观护制度的内容及具体做法,在征得双方同意后,对本案开展了社会观护工作.
社会观护员与小明及其父母见面5 次,电话联系10 余次,分别到双方家中、单位、居住地的居委会、派出所进行调查和走访,并引导小明父母从孩子健康成长出发,理性对待抚养权问题. 社会观护员还到小明所在学校,了解小明得知父母争夺抚养权后发生的变化,向法院提交了4000 余字的观护调查报告,详细阐述了相关情况,客观评估了父母双方的抚养条件. 法官在征求当事人意见后,与社会观护员共同开展调解工作. 最终,孙某同意尊重孩子的意愿,将小明的抚养权变更给李某.
案件审结后,社会观护员再次到小明所在学校对小明进行跟踪观护,小明见到社会观护员非常高兴,表示自己再也不用担心父母为争他吵架了,要好好学习,成为父母的骄傲. 学校也反映小明的情绪稳定了,成绩不再下滑,整个精神状态发生了积极向上的变化.
3.3 内部逻辑对比
3.3.1 数学题目逻辑

3.3.2 案件逻辑

通过对比发现,两个问题的思考模式、内部逻辑几乎相同.
4 结论
在中职生数学课程思政背景下培养逻辑思维能力具有显著的积极效果.
在数学学习方面,逻辑思维能力如同基石般支撑着中职生对数学概念、定理的理解以及推理、论证等学习过程,能有效提升他们解决数学问题的效率与准确性,助力学生更好地掌握数学知识、提升数学素养,使其在数学学科的海洋中畅游. 例如,无论是代数板块中函数知识的学习,还是几何板块里图形证明的相关内容,逻辑思维能力都发挥着不可或缺的作用.
在职场发展层面,良好的逻辑思维能力有助于中职生更快地掌握职业技能,清晰梳理各个环节的先后顺序及关联,避免出现操作失误等情况. 同时,在面对工作中的实际问题时,他们能够运用逻辑思维从多个角度收集信息、分析原因,进而高效地找到问题根源,并做出合理决策,这使得中职生在就业市场中更具竞争力,为其职业生涯的长远发展打下坚实基础.
【参考文献】
[1] 吴锞雄. 成才之路[J], 2024(28): 73-76.
[2] 王志凤. 数学学习与研究[J], 2024 (19): 62-64.
[3] 苏淑莲. 广东职业技术教育与研究[J], 2020 (01): 108-109.