阳台空中花园设计与施工
卢冬平 王伟 栗运飞 苏乔峰
中国建筑第四工程局有限公司 广东广州 570665 中建四局建设发展有限公司 福建厦门 361006
1 工程概况
某商住小区建设项目【FG08-42-01】地块总承包工程占地面积约 27488.3 ㎡。占地面积约 27488.3 ㎡,总建筑面积约 71706.08 ㎡,其中地下室建筑面积 15238.43 ㎡,地上建筑面积约 56467.65 ㎡。地上单体建筑共 7 栋,其中有 4 栋 17 层高层住宅,2 栋 16 层高层住宅,1 栋 12 层高层住宅。楼栋建筑耐火等级为一级,建筑设计使用年限均为 50 年。
阳台使用 HRB400 的钢筋并按结构图要求布设,安装直径Φ100 过水管(余同)预留直径Φ150刚性防水套管,浇筑 150 厚混凝土强度为 C30 的板,然后做防水( 一级防水)构造做法自上而下为:
1.500 厚种植土
2.无纺布过滤层( 200g/m2)
3.20mm 高凹凸型排(蓄)水板
4.20mm 厚 1:3 水泥砂浆保护
5.4.0mm 厚弹性(SBS)改性沥青耐根穿刺防水卷材
6.1.5mm 厚非固化沥青防水涂料
7.最薄处 30mml:6 泡沫混凝土找坡层随捣随抹平,坡度 1%,排向地漏。)
工程部位:该项目所有楼栋阳台。
2 建筑阳台空中花园的设计
2.1 空中花园的设计原则和要素
原则:
安全性原则:结构承载能力需满足要求,防护栏杆要牢固。
实用性原则:考虑日常使用需求,如行走、种植、休憩等。
美观性原则:与建筑整体风格协调,具有美感。
生态性原则:选择适合当地气候的植物,营造生态环境。
要素:
防水处理:防止雨水渗漏。
排水设计:确保雨水迅速排出。
植物选择:根据光照、温度等条件选植。
灌溉系统:提供适当的浇水设施。
铺装材料:防滑、美观、耐用。
家具布置:舒适、与环境协调。
照明设计:满足夜间使用需求。
色彩搭配:营造宜人的氛围。
空间规划:合理利用空间,避免拥挤。
2.2 空中花园的设计
1. 结构类型:确定适合的结构形式,如钢结构、混凝土结构等。
2. 荷载类型:包括自重、活荷载(人员、家具等)、风荷载、雪荷载等。
3. 材料强度:根据结构类型选择合适的材料,并了解其强度特性。
通过专业的结构工程师根据具体结构分析(运用结构力学原理进行分析,常见方法有静力分析)、动力分析等、支座设计(确保结构与主体建筑的连接牢固)、荷载组合(考虑不同荷载的组合情况,以确定最不利荷载效应)、挠度控制(限制结构的变形,保证使用安全性和舒适性)疲劳计算(如果存在交变荷载,需要进行疲劳计算)等进行详细设计和计算,以确保阳台花园的安全性和稳定性。
最终确定该工程建筑阳台空中花园的结构类型为钢筋混凝土结构,所承受的活荷载标准值为 2.5KN/m2 ,阳台板厚为 150 毫米,混凝土强度 C30⨀ 。
3 建筑空中花园的施工
3.1 施工前工作部署
(1)工程师需要详细熟悉图纸,并全程对现场情况和图纸变更进行监控,按照图纸完成对应材料使用量的统计。技术人员完成施工方案的编制,及搭设支撑架体及外架的安全计算,完备相应开工手续的审批;配备技术资料员负责收集和整理技术资料; 组织入场施工人员的技能培训,使其对阳台施工技术能够熟练掌握并应用,施工队需安全部门安全交底后考核合格后才能开始施工。工作面需建立在承载满足施工要求的前提下。使用的材料需经送检试验合格出具报告后方能使用。
(2)完善劳动组织组织制度使其更合理科学使用施工,建全施工作业标准,实现作业规范标准化、操作安全化;提前完成施工人员技术安全交底,提高施工操作人员的配合能力,加强现场巡查制度杜绝应窝工、返工、废工等无效工作导致工时增加现象发生;施工现场材料、工具器械安放井然有序,施工场地保持干净整洁,对施工人员发放施工手册使其对自己的工作内容、职责范围、施工要点、安全技能能充分了解;施工现场需专人定时对不满足规范要求的器具进行修理更换,保洁工人应按时对现场进行整顿、整理、清扫垃圾、清除杂物。
3.2 工艺流程

材料表(表 1)

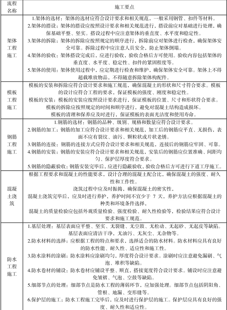
3.3 施工要点(见表 2)

材料用量(表 2)
4 结语
空中花园可以提供额外的绿色空间,改善城市环境,减轻城市热岛效应,吸收空气中的污染物,并提供休闲和社交的场所。它们还可以增加建筑物的美观度和价值。
随着城市化进程的加速和人们对环境可持续性的关注增加,人与自然空中花园的发展潜力无限。未来,我们可能会看到更多创新的空中花园设计和技术,例如垂直农场、绿色屋顶和墙壁等。
参考文献
[1]建筑工程施工质量评价标准.GB/T 50375-2016,北京,中华人民共和国住房和城乡建设部,2017:123-125.
[2]建筑与市政工程防水通用规范.GB 55030-2022,北京,中华人民共和国住房和城乡建设部 2023,(4):58-64.
[3]建筑与市政工程防水通用规范.GB 55030-2022,北京,中华人民共和国住房和城乡建设部,2023,(4):42-102.