辽宁高速的数据标准化建设及应用
孟德龙
辽宁省高速公路运营管理有限责任公司 辽宁沈阳 110000
一、背景与目标
随着信息技术的快速发展,数据已成为推动社会经济发展的核心资源,特别在交通行业,数据的有效管理对提升运输效率、保障交通安全和降低运营成本具有重要意义。国家发布的《数字交通“十四五”发展规划》和《“数据要素×”三年行动计划(2024—2026 年)》为交通行业的数据管理和标准化建设提供了战略指导。
辽宁省作为东北的交通枢纽,高速公路系统承担着重要的区域交通任务。随着公路网扩展,传统管理模式已难以满足日益增长的数据需求,面临数据源分散、质量管理不统一等问题,影响信息流通和决策效率。辽宁高速涉及多个业务领域,如路网监控、机电运维、交通流量监测和收费管理等,形成了“数据孤岛”,限制了跨系统数据共享和协作。
智慧高速公路建设的推进,要求提升数据管理能力并支持多系统协同,数据标准化建设成为辽宁高速数字化转型的关键任务。通过统一数据标准,可以确保数据的准确性与一致性,打破信息孤岛,推动跨部门合作,优化业务流程,并为智能交通管理和应急响应提供支持。为解决这些问题,辽宁高速运营公司启动了数据管理平台建设,整理全省高速公路的数据资产,建立标准化管理体系,促进数据流动与共享。这为京哈高速公路改扩建项目提供了数字基础,也为高速公路高效运营和智慧高速建设提供了支撑。。
二、建设内容
辽宁高速公路数据管理平台旨在建立高效的数据资产管理体系,推动数据治理的顺利进行。平台通过多项措施,如源数据盘点与集成、数据资产目录构建、数据标准制定、数据质量管控及数据服务优化等,提升数据管理效率,确保数据准确、安全,并最终实现数据资产的最大化价值。
源数据盘点与集成是数据治理的第一步。平台通过全面梳理和评估现有数据资源,了解数据的类型、数量、质量、存储位置和使用情况,为后续数据集成奠定基础。数据集成采用先进技术,将分布在不同业务系统中的数据集中汇聚,确保数据能够跨系统、跨业务领域共享与协同工作。
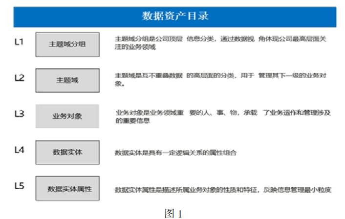
为有效管理数据资产,平台开展了数据资产目录建设,采用结构化和层级化方式,明确核心业务领域涉及的所有数据内容,并梳理业务系统中的数据实体及其关联关系。数据目录分为五个层级,确保数据规范化管理,并形成清晰的数据血缘链条。图 1 展示了各层级的具体内容。
数据资产目录

在开发实施阶段,平台完成超过10 亿条数据的采集、清洗、整合与标准化治理,并开放160 余项数据标准数据集,确保数据共享与互通。平台数据质量评审获得中国质量认证中心96 分,并荣获S 级认证,达到全国先进水平。
数据标准建设是实现全面数据标准化的关键举措。平台严格遵循国家及行业相关的技术标准,确保数据标准的权威性与通用性。平台通过现状调研、标准框架搭建、标准制定、评审及发布实施等步骤,统一了数据标准建设的方法论,确保数据标准的高规范性和可靠性。数据标准的统一为数据互通性和可复用性提供了坚实保障。


数据质量管理贯穿数据生命周期的各个环节。平台通过对数据的识别、监控、预警和度量,确保辽宁高速公路各类数据的高质量状态。数据质量的管控依赖于制定的数据标准,质量管理规则通过质量规则库对数据进行监控与管理,确保数据质量管理的规范性和执行力。
为了更好地利用数据资产,平台优化了数据服务管理。数据服务管理分为两类:一类是基于数据管理平台的数据标准,通过数据接口服务为后续数据应用提供标准化的基础数据集;另一类是通过数据资产查询和检索服务,帮助用户快速获取所需数据和服务。平台通过这些服务,确保数据的高效流通和价值最大化。
三、建设过程及成果

辽宁高速公路数据管理平台建设经历了数据探源、详细设 开发实施和保障体系建设四个阶段,为平台的高效运营奠定了基础。在数据探源阶段,平台对辽宁高速公路多 ,涵盖指挥调度、路网监测、安全管理等领域,完成了5000 余张数据表和近10 万个字段属性的梳理,为数据集成和治 打下基础,核心成果为《数据源接入详细设计》文档。在详细设计阶段,平台构建了包括10 个主题域分组、48 个主题域和91 个业务对象的完整数据资产目录,并明确了各类数据与主题域、业务领域的关系。平台编制了《数据资产目录设计》《数据标准设计》等16 项文档,确保数据治理顺利推
在数据标准的制定方面,平台设计了 350 余项数据标准,其中50 项为通用标准,300 项为核心业务数据标准,涵盖基础资产、设备设施等六大类,以及指挥调度、路网监测等八大业务领域,为数据治理提供规范,确保数据质量和一致性。数据标准体系的设计图及相关示例如图2 和图3 所示。
辽中高速公班教委准障
平台积极响应“数字辽宁 智造强省”战略,推动数据资产入表,已将 59 个数据标准实体列入会计报表中的无形资产科目,评估价为1060 万元,证明了数据资产的实际应用价值。
在保障体系建设阶段,平台通过组织机制、制度流程和规范体系建设,逐步构建了完善的数据管理体系。平台制定了包括《数据资产管理组织机制》、《数据标准管理制度》等一系列保障性文件,为平台的持续运营提供了制度支持和规范依据,确保数据管理工作的长效性和可持续性。

图 5
四、未来展望
辽宁高速数据管理平台已完成核心业务数据的采集、清洗与标准化治理,建立了完善的数据管理体系,为数据资产入表、智慧高速建设和标准化建设奠定了基础。然而,平台在数据管理覆盖面、数据标准完善性和数据安全管理方面仍有不足。为提升平台能力并满足沈山智慧高速建设需求,未来将进行以下升级。
数据资产目录将进一步完善,结合沈山智慧高速的智能设备和应急救援系统,优化设备感知与安全管理领域的数据目录,并新增高速通和财务相关领域的数据资产,确保数据纳入统一管理框架。数据标准体系也将细化,特别是在高速通和财务领域。随着沈山智慧高速微服务化进程推进,平台将细化收费门架、稽核、清分等领域的标准,提升数据互通性与可用性。
数据安全将成为重点任务,平台将在遵循国家数据安全标准的基础上,实施分类分级管理,确保数据安全与共享。同时,平台将新增时序数据库存储与分析功能,支持海量数据处理需求,搭建“湖仓一体”大数据架构,增强数据资产可视化功能,提升查阅与检索便捷性,强化监控与告警能力,确保数据完整性与准确性。
平台将全面集成沈山智慧高速业务数据,扩展数据池,支持业务中台、企业 BI、大模型等应用,推动智慧高速长效运营,促进数据标准化建设。
参考文献
[1]马岩,郑建明,赵秀颖,王翠姣.公共数据开放共享的数据中台构建探析[J].图书情报工作.2025 年(69)卷(2)期,87-95.
[2]谷晓轩.基于数据中台高速公路项目财务风险预警与管控[J].知识经济,2025 年(10)期,120
[3]苏一君.企业数据治理标准化方案研究[J].科技与创新,2024 年(03)期,156-158.
[4]曹熙.企业级分布式数据集成平台设计[J].信息与电脑(理论版),2022 年 34(03)期,100-102.
[5]宋生建,韩宇,陈洋.基于大数据分析的数据中台设计.微型计算机,2025 年(4)期,28-30.