新工科背景下药物分析课程思政的探索与实践
柴宝丽 王斌 张春华
绥化学院 黑龙江绥化 152061
中图分类号:G642 文献标识码:A 文章编号:
在新工科建设的时代背景下,高等教育对于人才培养的要求正经历着深刻变革。新工科强调学科的综合性、创新性以及与产业的紧密结合,旨在培养具有跨界整合能力、创新思维和实践能力的新型工程科技人才。药物分析课程作为药学专业的核心课程之一,课程思政是新时代高等教育改革的重要理念,它强调将思想政治教育元素有机融入各类专业课程教学中,实现知识传授与价值引领的有机统一。对于药物分析课程而言,课程思政的融入具有极其重要的意义[1]。通过课程思政,能够引导学生树立正确的价值观和职业观,使其深刻认识到自身工作对于保障公众健康的重要性,从而在未来的工作中严格遵守行业规范和道德准则,确保药品质量。
1 药物分析课程思政国内外研究现状
1.1 思政元素挖掘的情况
在药物分析课程思政实践中,部分教师对思政元素的挖掘尚停留在表层,未能精准把握专业知识与思政教育的契合点。一些教师只是机械地在教学内容中穿插几个爱国、敬业的案例,看似融 了思政元素 实则脱离专业知识核心,学生难以真正理解思政教育与专业学习的内在关联[2]。另外,药物分析课程思政 政教育与专业知识的深度融合,达到协同育人目的,但实践中二者常相互割裂,教师对于思政案例未深入剖析质量管控背后的社会责任、职业道德,课程思政育人成效不大。
1.2 思政与教学方法融合情
1.2.1 传统讲授法的局限性
在药物分析课程教学中,传统讲授法长期占据主导地位,教师在课堂上多专注于专业知识讲解,以单向灌输为主,学生处于被动接收状态,师生间互动交流匮乏。这种模式下,思政教育内容的引入往往生硬突兀,缺乏情境铺垫与引导,难以激发学生兴趣与深入思考,致使思政教育流于形式。
1.2.2 案例教学、小组讨论等方法运用不充分
一方面选取的案例陈旧、缺乏时效性,难以引发学生关注,案例与思政元素结合不紧密,在分析案例时,也未能深度挖掘其中蕴含的价值观、职业道德等思政内涵;另一方面,小组讨论组织引导不足,教师布置讨论任务后,未给予学生充分的方法指导与方向把控,导致讨论偏离主题或浮于浅层次,难以形成有价值的思政感悟,削弱了小组讨论对思政教育的促进作用。
1.3 教师思政能力的情况
在药物分析课程教学中,部分教师存在思政意识淡薄的问题,过于侧重专业知识的传授,很少主动去挖掘专业知识背后的思政元素,未将思政教育纳入课程整体规划,导致药物分析课程思政处于被动、零散状态,无法形成系统;另一方面,在思政元素融入专业教学环节中,教师缺乏巧妙融合的技巧,往往简单说教、生硬嫁接,使思政内容与专业知识脱节。
2 药物分析课程思政的优化策
2.1 深入挖掘思政元素
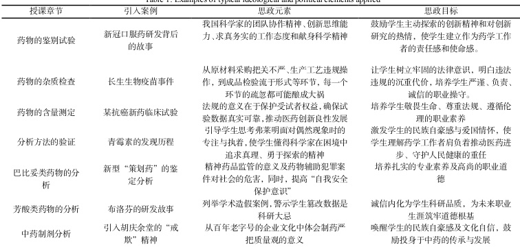
在《药物分析》与思政内容的结合当中,结合药物研发史与科学家精神,立足药品质量控制与职业道德,探寻医药行业法规与伦理在实际执行过程中的案例,医药研发困境等,对学生进行爱国情怀、职业道德、人生价值思考等思想内容和价值观方面的教育[3-4],典型的思政元素及应用举例如表1:

Table 1: Examples of typical ideological and politic
2.2 创新教学方法
2.2.1 问题导向式教学
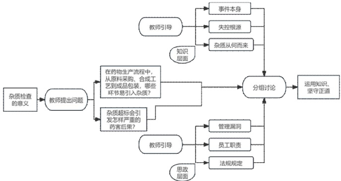
问题导向式教学以其启发性、探究性特点,为药物分析课程思政注入活力。以“药物的杂质检查”章节教学为例,可按照以下程序进行问题导向式教学:教师可在开篇抛出问题→问题递进式展开→学生分组剖析→进一步拓展→回归知识点→问题引入,思政强化→教师点评讨论结果及知识点、思政点,将二者融合[5],具体如图1:

2.2.2 情境模拟教学
模拟药企质检部门工作场景,教师设定“某批次抗生素药物杂质疑似超标,需紧急质检排查”任务,学生分组扮演质检员、技术员主管等角色,如图2 所示。

实施过程中,“质检员”分析检验过程问题,检查检验记录;“技术员”协助排查生产记录,追溯杂质引入环节;“主管”统筹协调,与“生产部门”“上级领导”沟通。教师借模拟强调质量管控意义,让学生感受肩负生命责任,树立“质量即生命”理念。
2.2.3 线上线下混合式教学
线上线下优势互补,构建全方位、多层次思政育人空间,拓展药物分析思政教育边界。线上,教师利用课程网站、智慧树 、钉钉等平台,推送丰富思政资源[6]。如定期分享医药行业动态资讯,剖析“创新药研发中的知识产权保护与科研伦理”热点,开设“药物分析科学家故事”专栏,讲述科研先辈攻克难关历程,激发学生科研热情与家国情怀,学生跟帖分享感悟,形成思想互动。
线下课堂,教师针对线上热议话题组织深度研讨,如以“网络售药监管困境与对策”为主题,结合线上案例,引导学生运用专业知识,从法律、伦理、技术多视角剖析,探寻解决之道,培养学生综合素养与社会责任感。
2.3 教学实施过程创新
2.3.1 课前布置预习视频
以“芳酸类药物的分析”为例,在课前在学习空间布置预习视频,以“布洛芬的研发故事”为素材,讲述20 世纪50 年代,英国Boots公司的斯图尔特·亚当斯团队历经多年探索,为攻克类风湿性关节炎患者的止痛难题,反复试验不同化合物。亚当斯以身试药,承受诸多不良反应,却始终执着坚守,最终发现布洛芬的抗炎止痛疗效。
2.3.2 课堂通过讨论案例引出知识目标
上课之初,教师根据课前视频发起讨论,提问如:“急于求成、操作不注意细节”等对实验结果会造成什么影响,让学生深刻理解“失之毫厘,谬以千里”的道理,培养学生科学、严谨的工作态度。下一步,教师展示近年媒体曝光的布洛芬制剂质量问题报道,如溶出度不达标、杂质含量超标案例,让学生结合专业知识剖析原因,分别从原料采购把关不严、合成工艺不稳定,到成品检验疏漏,引导学生认识到药品质量关乎患者生命健康,强化学生质量意识与社会责任感。
在知识层面,引出药物分析思维去研究布洛芬这个药物,从“药物结构-性质-质量控制方法”的药物分析思维[7],到探讨分析布洛芬“鉴别-杂质检查-含量测定”方法的建立,对质量控制方法使其深知作为药物分析专业人员肩负的使命,在学习专业知识时更具敬畏之心,同时,激发其科研探索热情。
2.3.3 课后拓展与反思环节的思政深化
课后,教师布置拓展作业,要求学生分组调研当下布洛芬市场,分析不同品牌质量差异,探究公众用药误区与需求。学生通过查阅文献、走访药店、咨询药师,汇报课上,学生展示成果,反思专业学习如何对接社会需求,如研发更精准快速检测方法、加强用药科普等。教师组织学生反思实验与调研全过程,强化学生职业认同感与行业整体观,激励学生为优化医药生态、守护公众健康持续努力。
3 教学效果评估
学生思政素养发展评价从价值观塑造、职 道德养成 社会责任感培育多维度展开[8]。价值观层面,通过课堂讨论、课后反思作业等统计学生思政教育效果,超 70%学生能树立正 生命 健康为根本出发点,即便面临商业困境,也坚守道德底线,守护患者权益;职业道 分析内容及提出的解决方案,评价学生的团队合作精神和职业道德[9],是否能够遵守团队规则, 的职责 问卷调查、学生自评和互评等方式,收集学生对自身素质提升的反馈;社会责任感层面组织学生制作社区用药安全科普短 强 务使命感,部分学生能够主动调研社区用药隐患,实现从知识学习到责任担当的跨越。
4 结语
药物分析作为药学核心专业课,在药品质量保障各 思政教育能强 职业道德与社会责任感,助力培养德才兼备的高素质人才。为突破困境,研究提 药品质量控制、医药行业法规伦理等多维度,为课程注入思政活力;创新教学方法 生学习兴趣与主动性,促进思政与专业学习深度融合。通过具体实践案例分析, 在教学各环节巧妙融入思政元素,从课堂导入、知识讲解、实验教学到课后拓展反思 技能与思政素养。教学效果评估表明,学生知识掌握与能力提升效果显著,思政素养也得到有效培育,在价值观、职业道德、社会责任感等多方面表现出色
参考文献
[1]刘红菊,闫冲,朱德荣,等.立德树人视域下药物分析学课程思政的研究与实践[J].广东化工,2021,48(01):222.
[2]王慧,颜瑞.教学中实施课程思政的探索与实践[J].广东化工,2023,50(04):237.
[3]刘飞龙,朱丽丽.《药物分析》课程思政教育的探索与实践[J].继续医学教育,2023,38(01):14.
[4]卢金凤.“术德并重”:药物分析课程思政教学改革探索[J].科学咨询(教育科研).2024(05):194.
[5]赵永明,郭春燕.问题链为导向的多元化教学法在药物分析课程中的应用[J].河北北方学院学报(社会科学版),2023,39(04):83.
[6]刘慧娟,曹富,徐宁.线上线下混合教学在《药物分析》课程中的应用[J].广东化工,2022,50(17):205.
[7]杨琳,郭廷旺.药物分析课程思政教学实践探索[J].广东化工,2023,51(04):228.
[8]汪艳平,韦正,赖红芳.制药工程专业药物分析课程思政教育教学策略[J].学园,2023,16(34):15-16.
[9]景慧萍,高媛媛,洪海龙,等.药物分析课程思政教育实施探索[J].大学教育.2023(23):116.
基金项目:
2022 年一流本科课程(YLKC202209)阶段性成果;教育教学改革项目(项目编号:JK2021005); 2022年课程思政示范课程(KCSZ01202204)阶段性成果
作者简介:柴宝丽( 1979.1) ,女,高级工程师,硕士,主要从事药物新剂型新技术的研究。