烤鳗余料高值化综合利用研究
吴丽珍 薛伟强 曾永福 江巍航 林涵月
福州黎明职业技术学院 福清市餐饮烹饪行业协会 福州市井榕餐饮管理有限公司 3500012 3500013 3503004 3500045 350001
引言
近年来,随着人们消费水平的不断提高及国际市场对特色水产品的强烈需求,我国沿海地区的烤鳗产业迅速发展,产量和出口额呈现稳步增长态势。然而,在烤鳗制品的生产过程中,大量头部、鱼骨、鱼皮、内脏及边角肉等余料副产物被产生。受限于传统技术和观念,这些副产物长期以来多作为低价饲料原料甚至被直接弃置,导致资源的大量浪费和环境污染问题日益突出
针对这一现状,烤鳗余料高值化综合利用研究项目应运而生。该项目通过整合先进的技术研发与产业升级路径,致力于解决烤鳗加工过程中副产物利用率低、环境污染严重等突出问题,推动产业向绿色循环经济模式转型。
通过技术创新和资源整合,该项目不仅显著提高了资源利用效率,减少废弃物排放,实现了经济效益、生态效益和社会效益的有机统一,还为水产加工行业绿色转型和可持续发展提供了有力支撑。
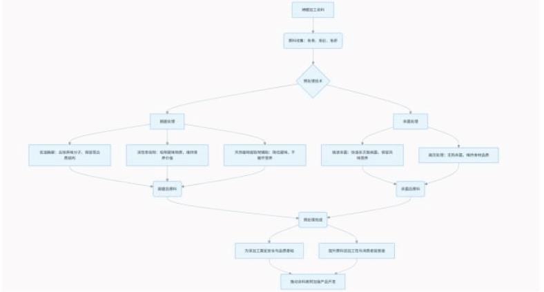
一、烤鳗余料的主要组成及资源基础
烤鳗加工副产物主要包括鱼头、骨骼、皮肤、鳍条、内脏以及加工过程中产生的碎肉和油脂。其成分丰富,蛋白质含量高,营养价值突出。鱼头和骨骼中富含胶原蛋白、矿物质和一定比例的脂肪,皮肤中胶原蛋白含量尤为丰富。内脏富含多种酶类、微量元素及脂类物质,而肉屑和油脂中则聚集了大部分可溶性蛋白、维生素 A、D 和多种不饱和脂肪酸。烤鳗余料中蛋白质类型以胶原蛋白、明胶及小分子肽为主,具有良好的营养价值和生物活性。研究表明,烤鳗骨粉中钙磷含量丰富,钙磷比适宜,是优质的天然矿物质来源。脂肪成分中以DHA、EPA 等多不饱和脂肪酸为主,对人体健康尤其是脑部和心血管系统具有重要作用。
二、烤鳗余料在食品工业领域的开发与应用
1.原料预处理
烤鳗加工过程中产生的鱼骨、鱼肚、鱼肝等余料,虽然含有丰富的营养成分,但由于其腥味强烈且易滋生微生物,若不进行有效预处理,难以用于高品质食品加工。为此,原料预处理技术成为后续开发的关键环节。通过脱腥处理,可以有效去除鱼体内的异味分子。当前较为先进的技术包括低温酶解、活性炭吸附以及天然植物提取物的辅助应用,这些方法能够在不破坏蛋白质结构和营养价值的前提下,显著降低腥味。

2. 原料深加工
在完成高效预处理后,鱼骨、鱼肚和鱼肝被进一步加工成多样化的即食休闲食品。以鱼骨为例,通过破碎、熬煮、浓缩等工艺,提取出富含胶原蛋白和矿物质的鱼冻。熬煮过程中,采用智能温控设备,精确控制加热温度与时间,有效促进胶原蛋白的溶出,确保鱼冻质地细腻而富有弹性。浓缩阶段结合真空浓缩技术,保留营养成分,避免风味流失。调味环节则通过融合创新配方,例如低盐、低脂肪且含有天然香辛料的组合,打造适合现代健康饮食趋势的产品。鱼冻不仅可以作为即食凉菜,还适用于火锅配料和健康零食市场。与此同时,鱼肚和鱼肝则经过调味、熟化及杀菌处理,结合真空或气调包装技术,制作成口感细腻、风味独特的即食海味零食。

3.工艺优化与品质保障
为了实现烤鳗余料转化为高品质即食休闲食品的目标,工艺优化与品质保障体系不可或缺。通过引入智能化生产设备,生产过程中的温度、时间及压力等关键参数能够被实时监控和精准调控,从而确保每批产品的口感和营养成分达到最佳状态。此外,采用先进的微胶囊技术,有效包裹风味成分,实现风味的缓释释放,增强产品的口感层次和持久度。品质保障方面,建立标准化生产流程并严格执行,为产品质量稳定提供保障。推广 HACCP 体系,实施从原料采购、预处理、生产加工到包装的全流程风险控制,最大限度降低食品安全隐患。
随着功能食品、健康食品的快速发展,烤鳗余料在食品工业领域的高值化利用空间不断拓展。首先,余料中的鱼皮、骨骼是天然胶原蛋白和明胶的重要来源。通过酶解、水解、超声辅助提取等现代工艺,可高效提取高纯度胶原蛋白肽,应用于保健品、固体饮料、功能性食品和美容产品等领域。近年来,胶原蛋白肽因其对皮肤健康、骨骼修复等多重益处,受到市场广泛青睐。
三、烤鳗余料高值化利用的技术创新与产业发展
随着科技的不断进步,烤鳗余料高值化利用的关键技术体系逐渐完善并趋于成熟。现代生物酶解技术结合膜分离、超临界流体萃取和超声波辅助提取等先进工艺,实现了对余料中有效成分的高效分离与高纯度提取。膜分离技术能够精准分离不同分子量的蛋白质和肽类,确保产品的纯度和功能特性得到有效保持。生物酶解技术通过深度降解蛋白质,定向制备功能肽和特殊营养因子,满足多样化的应用需求。采用超临界 CO2 萃取等绿色环保工艺,有效提取鱼油及脂溶性功能成分,避免了传统有机溶剂的残留问题,大幅提升了产品的安全性和环保水平。
国家高度重视水产副产物的资源化利用,多个地区纷纷出台财政补贴和税收优惠政策,以鼓励副产物的综合开发与利用,推动水产加工业的绿色转型与可持续发展。烤鳗余料作为重要的副产物资源,其高值化利用亟需加强标准化生产,确保产品质量和安全达到行业先进水平。
结论
烤鳗余料作为一种高蛋白、高营养的优质生物资源,蕴含着丰富的开发潜力。通过科学的分级管理和高效的提取技术,可以将其转化为多种高附加值产品,广泛应用于食品加工、动物饲料、医药健康以及生物材料等多个领域,实现资源的高值化和循环利用。推动烤鳗余料的综合开发不仅有助于提升整个产业链的经济效益,也为水产加工业的绿色低碳转型提供了坚实的技术支撑。未来,需要进一步加强基础研究和技术创新,完善余料的收集与处理体系,确保资源利用的高效和环保。不断拓展烤鳗余料在高端领域的应用空间,如功能性食品开发、生物医用材料等,促进其产业链的多元化发展。政府、企业与科研机构之间应加强协作,推动政策支持、标准体系建设以及产学研深度融合,为烤鳗余料的综合利用创造良好环境。通过构建智能化、绿色化的副产物资源利用模式,能够有效实现生态效益与经济效益的双重提升,助力行业迈向高质量发展。
参考文献
[1] 张伟, 李强, 王华. 烤鳗副产物资源化利用现状与前景分析[J]. 水产科学, 2021,40(6): 1025-1033.
[2] 王丽君, 赵鹏飞. 鳗鱼加工副产物多元化开发技术研究进展[J]. 食品工业科技,2019, 40(2): 301-307.
[3] 张娜, 刘强. 鳗鱼鱼肝、鱼肚资源化加工及产品开发[J]. 海洋渔业, 2022, 44(3):87-92.
[4] 李晓东, 王磊. 基于HACCP体系的水产加工废弃物安全利用技术研究[J]. 中国食品卫生杂志, 2020, 32(12): 1382-1387.
[5] 黄明, 赵旭东. 鳗鱼废弃物资源综合利用技术及其产业化应用[J]. 水产加工科技, 2021, 38(5): 65-72.
[6] 赵辉, 陈海燕. 水产副产物深加工技术研究现状与发展趋势[J]. 中国食品工业,2018, 44(11): 112-117.
[7] 王芳, 张杰. 鱼骨胶原蛋白提取及其功能性应用[J]. 食品科学, 2020, 41(8):178-183.
[8] 刘军, 李敏. 鱼肝油及其高值化利用技术研究[J]. 食品与机械, 2019, 35(9):56-60.
[9] 周强, 朱玲. 真空包装和气调包装在水产品保鲜中的应用[J]. 冷链科技, 2021,18(4): 34-39.
[10] 张立, 王旭. 水产加工废弃物资源化利用技术及其产业化开发[J]. 食品工程,2022, 48(7): 120-126.
课题基金项目:福州市科学技术协会学会、高校科协联村联企送科技
项目课题:烤鳗余料高值化综合利用研究