国有企业纪检监督的难点和途径探析
张国林
中国宝武太钢集团岚县矿业有限公司 山西省 033504
引言:国企中纪检监督工作的主要任务就是保障国有财产的增值和保值,以及企业的各项经营活动始终坚持党的基本路线,加强党对国企经济行为的监督管理,加大企业内部反腐倡廉力度,促进国企良性发展。
一、国有企业纪检监督的意义与价值
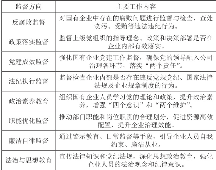
国企纪检监督工作是为企业员工和企业发展而制定的举措,主要是为了加强对国企员工责任和权力的监管,并加强国企党风廉政建设,促进企业的健康、和谐发展。从纪检机构监管工作的内涵出发,其价值在于能够对国企的良性运行、清除企业“蛀虫”、警示相关单位做好本职工作,并促进企业实现战略发展目标起到积极的作用。始终把企业发展放在党的正确指导下,不断地开拓改革的道路,为国企发展和竞争汇聚更强大的内在力量。国有企业纪检监督工作方向与主要工作内容如表1 所示。
表1 国有企业纪检监督工作方向与主要工作内容

二、国有企业纪检监督的难点
(一)健全纪检监督管理制度
国企纪检监督机构的工作落实需要有体系作为支持,但自改革开放以来,尽管很多国企都在党和国家的领导下进行了有益的尝试,这些尝试都是为了使国企在新的时代环境下能够更好地发展。从宏观层面分析,许多国企对纪检监督工作的核心价值观还没有完全了解,所以在管理体制的构建方面也容易出现错误,导致体制不完善自身的操作性不够,很难支撑起国企纪检监督工作的正常运行,工作效果也很难得到理想的效果。
(二)有效落实内部监督
在国企纪检监督机构的工作中,个别人员会因为害怕得罪人,选择不在自己本职工作中进行有效的内部监督,而且有些国企的内部纪检监督制度不够完善,各部门员工的责任分工不够合理,一人多职的情况依然存在。这就会造成国企在资金管理、经营管理等领域没有建立专门的纪检监督机构,或者是纪检监督工作流于形式。另外部分国企纪检监督员缺乏工作热情和责任心,经常在事件结束后才介入,很难做到从根本上预防腐败事件造成的不良后果,不仅不能挽救和减少损失,同时也会无形中增加违法乱纪行为的概率。
(三)划分纪检监督职能
在纪检监督队伍中,通常会根据不同的功能和需求对特定的工作人员进行分类,但在这种体制下,许多纪检监督队伍的功能呈现出含糊不清的状态。部分国企甚至是多个岗位职责不清,或者是职责重叠,造成工作重叠、滥用权力等问题,最终对纪检监督工作的效果产生不利影响。这些问题就像是国企内部的“虫洞”,如果得不到及时处理,将对国企的长期发展产生不利影响。
(四)加强监督人员综合素质
一方面随着各级纪检监督机关“三转”工作的深入,国企纪检部门的独立性日益增强,人力资源日益充实[1]。但部分国企的纪检监督机构存在着员工整体素质偏低的问题,很难对企业的全部行为做出正确定性,有时还会在评判时失误。另一方面,有些纪检监督干部工作中仍有不符合工作纪律的现象,严重损害纪检监督队伍的整体形象。
三、国有企业纪检监督工作的优化途径
(一)加快纪检监督监督机制的建设
构建纪检监督体系能为国企工作的顺利进行提供科学指引,企业需要对纪检监督工作机制的构建和创新给予足够关注[2]。首先,国企要主动进行纪检监督制度改革,结合企业发展的实际情况,把“两个责任”“两个为主”的思想贯彻到纪检监督工作中。并深入推动“三转”工作,以十八届中央纪委七次全会会议精神为指导,加强对国企纪检监督工作的独立性、权威性。其次,要加强对纪律建设和管理的关注,努力将更多的新媒体和信息技术融入国企纪律教育之中,把纪律教育与国企员工日常生活紧密地结合起来。最后,可以建立健全的纪检监督体系,把纪检监督体系的建设延伸到国企日常监管中,对以往没有注意到的问题进行预防,体现出国企的反腐决心,为充分发挥纪检监督的作用奠定基础。
(二)运用党内监督与群众监督
在日益复杂的市场经济条件下,国企不仅面对着强大的竞争压力,外部环境中还隐藏着很多不稳定因素。国企基层党组织要主动执行好自己的党内政治生活,通过组织生活会等方式,为党员和员工搭建自我检讨、自我反省、相互批评的交流平台,以便纪检监督部门把握党员的思想态度,找出工作中存在的问题和解决方案。激励党员干部在工作中敢于亮剑,利用信息化手段营造融洽、正面的工作环境,有利于纪检监督工作的开展。群众反馈的问题是需要重点关注的,加强纪检监督工作的同时,还要制订有针对性的办法来处理问题,如果问题反复发生,就必须挖出问题产生的根源,从根本上探讨解决办法。
(三)明确纪检监督工作的分工与职责
国企对纪检监督工作进行合理的职责分工,可以提升监督效率和工作执行的质量,而且在功能划分的基础上,还可以对许多风纪问题起到制约效果 [3]。为此在国企纪检监督工作中,要将监督工作的职责分工清楚。具体需要在原有的功能划分基础上,对国企各部门、岗位、人员的工作内容和职责进行分析,以此为基本的条件,对纪检监督工作中各个岗位的需求进行详细的区分。此外在国企纪检监督工作中,对职责进行科学的分工,也有助于工作人员更加直观地了解自己的工作需求和工作内容,便于工作人员处理好本职工作,使纪检监督工作能够有效地开展。
(四)强化纪检监督人员的综合素质
国企纪检监督工作的组织和执行,必须有人才的支撑,所以要想推动国企纪检监督工作的长期、良性发展,需要从平时的监管、培训、教育等多个层面来入手,使纪检监督队伍的整体能力得到全面提升[4]。一方面可以对国企的组织结构进行重组,根据纪检监督工作的需要,调整现有人事结构,还可以采取公开招募的形式,吸纳更多优秀的工作人员。另一方面可以加强干部队伍的整体素质,纪检监督人员要主动加强对中共十九大精神、习近平新时代中国特色社会主义思想的研究,坚定政治立场。
四、结束语
综上所述,从当前形势来看,我国的纪检监督工作还存在着制度建设、监督落实、职能划分等问题。针对此种情况,需要具体问题具体解决,用新时期的思维方式解决问题,为国企创新发展开辟出崭新的道路。
参考文献:
[1] 云帆 , 刘小清 . 新形势下纪检监督工作护航企业高质量发展的策略研究 [J]. 中外企业文化 ,2025,(06):201-203.
[2] 杨洁 . 国企基层党支部:纪检监督作用发挥的实践与思考 [N]. 山西科技报 ,2025-04-28(A09).
[3] 蔡培 . 新时代国有企业纪检监督与审计职能监督的融合机制探讨 [J].中国乡镇企业会计 ,2025,(07):70-72.
[4] 文冠宇 . 完善国有企业纪检监督体系与机制的探索与思考 [J]. 石油化工管理干部学院学报 ,2024,26(06):17-20.